2026 Go 面试高频必看考点 (万字长文)
大家好,我是王中阳。
深耕 Go 语言领域多年,我始终致力于通过技术分享为开发者赋能。此前在公众号沉淀的百余篇技术干货,虽覆盖了从语法进阶到架构实战的全链路知识,但碎片化的阅读体验难免降低复习效率。
为此,我将就业陪跑训练营的内部核心资料与全网优质资源进行了深度整合与体系化梳理,最终打磨出这份《Go 最新最全面试题》。这不仅仅是一份文档,更是助你高效拿下大厂 Offer 的“通关地图”。
技术之路无需独行。为了确保大家能吃透每一个高频考点,提供更深度的职业指导,我特设了专属技术交流群。
无论是文档中的疑问,还是职业发展的困惑,都欢迎直接与我交流。请添加我的微信 wangzhongyang1993,或通过网站导航栏加我微信(备注【Go 面试题】),我带你进入核心技术圈,一起精进。
go 与其他语言
0、什么是面向对象
在了解 Go 语言是不是面向对象(简称:OOP) 之前,我们必须先知道 OOP 是啥,得先给他 “下定义”,根据 Wikipedia 的定义,我们梳理出 OOP 的几个基本认知:
- 面向对象编程(OOP)是一种基于 “对象” 概念的编程范式,它可以包含数据和代码:数据以字段的形式存在(通常称为属性或属性),代码以程序的形式存在(通常称为方法)。
- 对象自己的程序可以访问并经常修改自己的数据字段。
- 对象经常被定义为类的一个实例。
- 对象利用属性和方法的私有/受保护/公共可见性,对象的内部状态受到保护,不受外界影响(被封装)。
基于这几个基本认知进行一步延伸出,面向对象的三大基本特性:
- 封装
- 继承
- 多态
1、Go 语言和 Java 有什么区别?
| 特性 | Go | Java |
|---|---|---|
| 函数重载 | 不允许(函数/方法名必须唯一) | 允许 |
| 执行速度 | 编译型语言,速度通常更快 | 运行在 JVM 上,速度相对较慢 |
| 多态 | 默认不支持(需通过接口实现) | 默认允许 |
| 路由配置 | 使用 HTTP 协议进行路由配置 | 使用 Akka.routing 等工具配置 |
| 扩展性 | 代码可自动扩展到多个核心 | 并不总是具有足够的可扩展性 |
| 继承方式 | 匿名组合(支持多重组合/伪继承) | extends 关键字(不支持多继承) |
🗣️ 面试官回答话术:
"Go 和 Java 的主要区别在于运行时和编程范式。
- 运行时:Java 运行在 JVM 上,有复杂的垃圾回收和 JIT,启动较慢,内存占用较高。Go 直接编译成机器码,启动快,资源占用极低。
- 并发:Java 使用 OS 线程(虽然现在有虚拟线程),开销大。Go 使用轻量级 Goroutine,GMP 模型调度,并发性能更强。
- 编程范式:Java 是典型的 OOP,强调继承。Go 摒弃了继承,推荐组合(Composition over Inheritance),通过 Interface 实现鸭子类型,更加简洁灵活。
总的来说,Java 适合大规模企业级业务系统,Go 适合高性能中间件、云原生、微服务。"
2、Go 是面向对象的语言吗?
是的,也不是。原因是:
- Go 有类型和方法,并且允许面向对象的编程风格,但没有类型层次。
- Go 中的 "接口 "概念提供了一种不同的方法,我们认为这种方法易于使用,而且在某些方面更加通用。还有一些方法可以将类型嵌入到其他类型中,以提供类似的东西,但不等同于子类。
- Go 中的方法比 C++ 或 Java 中的方法更通用:它们可以为任何类型的数据定义,甚至是内置类型,如普通的、"未装箱的 "整数。它们并不局限于结构(类)。
- Go 由于缺乏类型层次,Go 中的 "对象 "比 C++ 或 Java 等语言更轻巧。
3、Go 实现面向对象编程
封装
面向对象中的 “封装” 指的是可以隐藏对象的内部属性和实现细节,仅对外提供公开接口调用,这样子用户就不需要关注你内部是怎么实现的。
在 Go 语言中的属性访问权限,通过首字母大小写来控制:
- 首字母大写,代表是公共的、可被外部访问的。
- 首字母小写,代表是私有的,不可以被外部访问。
Go 语言的例子如下:
type Animal struct {
name string
}
func NewAnimal() *Animal {
return &Animal{}
}
func (p *Animal) SetName(name string) {
p.name = name
}
func (p *Animal) GetName() string {
return p.name
}在上述例子中,我们声明了一个结构体 Animal,其属性 name 为小写。没法通过外部方法,在配套上存在 Setter 和 Getter 的方法,用于统一的访问和设置控制。
以此实现在 Go 语言中的基本封装。
继承
面向对象中的 “继承” 指的是子类继承父类的特征和行为,使得子类对象(实例)具有父类的实例域和方法,或子类从父类继承方法,使得子类具有父类相同的行为。
从实际的例子来看,就是动物是一个大父类,下面又能细分为 “食草动物”、“食肉动物”,这两者会包含 “动物” 这个父类的基本定义。
在 Go 语言中,是没有类似 extends 关键字的这种继承的方式,在语言设计上采取的是组合的方式:
type Animal struct {
Name string
}
type Cat struct {
Animal
FeatureA string
}
type Dog struct {
Animal
FeatureB string
}在上述例子中,我们声明了 Cat 和 Dog 结构体,其在内部匿名组合了 Animal 结构体。因此 Cat 和 Dog 的实例都可以调用 Animal 结构体的方法:
func main() {
p := NewAnimal()
p.SetName("我是搬运工")
dog := Dog{Animal: *p}
fmt.Println(dog.GetName())
}同时 Cat 和 Dog 的实例可以拥有自己的方法:
func (dog *Dog) HelloWorld() {
fmt.Println("汪汪汪")
}
func (cat *Cat) HelloWorld() {
fmt.Println("喵喵喵")
}上述例子能够正常包含调用 Animal 的相关属性和方法,也能够拥有自己的独立属性和方法,在 Go 语言中达到了类似继承的效果。
多态
多态
面向对象中的 “多态” 指的同一个行为具有多种不同表现形式或形态的能力,具体是指一个类实例(对象)的相同方法在不同情形有不同表现形式。
多态也使得不同内部结构的对象可以共享相同的外部接口,也就是都是一套外部模板,内部实际是什么,只要符合规格就可以。
在 Go 语言中,多态是通过接口来实现的:
type AnimalSounder interface {
MakeDNA()
}
func MakeSomeDNA(animalSounder AnimalSounder) { // 参数是AnimalSounder接口类型
animalSounder.MakeDNA()
}在上述例子中,我们声明了一个接口类型 AnimalSounder,配套一个 MakeSomeDNA 方法,其接受 AnimalSounder 接口类型作为入参。
因此在 Go 语言中。只要配套的 Cat 和 Dog 的实例也实现了 MakeSomeDNA 方法,那么我们就可以认为他是 AnimalSounder 接口类型:
type AnimalSounder interface {
MakeDNA()
}
func MakeSomeDNA(animalSounder AnimalSounder) {
animalSounder.MakeDNA()
}
func (c *Cat) MakeDNA() {
fmt.Println("Cat DNA")
}
func (c *Dog) MakeDNA() {
fmt.Println("Dog DNA")
}
func main() {
MakeSomeDNA(&Cat{})
MakeSomeDNA(&Dog{})
}当 Cat 和 Dog 的实例实现了 AnimalSounder 接口类型的约束后,就意味着满足了条件,他们在 Go 语言中就是一个东西。能够作为入参传入 MakeSomeDNA 方法中,再根据不同的实例实现多态行为。
在日常工作中,基本了解这些概念就可以了。若是面试,可以针对三大特性:“封装、继承、多态” 和 五大原则 “单一职责原则(SRP)、开放封闭原则(OCP)、里氏替换原则(LSP)、依赖倒置原则(DIP)、接口隔离原则(ISP)” 进行深入理解和说明。
4、go 语言和 python 的区别:
| 特性 | Go | Python |
|---|---|---|
| 范例 | 基于并发编程范式的过程编程语言 | 基于 OOP 的多范式,命令式和函数式 |
| 类型化 | 静态类型(编译时捕获错误) | 动态类型 |
| 并发 | 内置并发机制 (Goroutine/Channel) | 无内置并发机制 (需依赖库) |
| 安全性 | 强类型,编译型,更安全 | 强类型,解释型,运行时检查 |
| 内存管理 | 允许程序员一定程度管理内存 | 完全自动化,由 VM 管理 |
| 语法 | 基于括号 {} | 使用缩进指示代码块 |
5、Go 与 Node.js 的区别
| 特性 | Go | Node.js |
|---|---|---|
| 并发模型 | Goroutine (轻量级线程),利用多核 CPU | 单线程 Event Loop,非阻塞 I/O |
| 性能 | 编译型语言,执行速度快,CPU 密集型任务表现优异 | 解释型 (V8 引擎),IO 密集型表现好,CPU 密集型弱 |
| 类型系统 | 静态强类型,编译期检查错误 | 动态弱类型 (TypeScript 可弥补),运行时检查 |
| 生态系统 | 标准库强大 (网络/系统),Cloud Native 首选 | npm 包管理极其丰富,Web 前端/全栈生态成熟 |
| 开发效率 | 语法简洁,但代码量可能稍多 (错误处理) | JavaScript 普及度高,开发速度快 |
| 适用场景 | 微服务、高并发后端、区块链、云原生 | BFF 层、SSR、实时应用 (Chat/Socket)、全栈开发 |
🗣️ 面试官回答话术:
"Go 和 Node.js 最大的区别在于并发模型和适用场景。Node.js 基于单线程事件循环,非常适合 I/O 密集型任务,比如 Web 服务器的中转层;但遇到 CPU 密集型计算容易阻塞。而 Go 天生支持并发,通过 Goroutine 能充分利用多核 CPU,性能更强,且是静态类型语言,更适合构建大型、高性能的微服务和后端系统。如果团队本身熟悉 JS,Node.js 上手更快;但追求极致性能和稳定性,Go 是更好的选择。"
参考资料:
基础部分
0、为什么选择 golang
0、高性能-协程
golang 源码级别支持协程,实现简单;对比进程和线程,协程占用资源少,能够简洁高效地处理高并发问题。
1、学习曲线容易-代码极简
Go 语言语法简单,包含了类 C 语法。因为 Go 语言容易学习,所以一个普通的大学生花几个星期就能写出来可以上手的、高性能的应用。在国内大家都追求快,这也是为什么国内 Go 流行的原因之一。
Go 语言的语法特性简直是太简单了,简单到你几乎玩不出什么花招,直来直去的,学习曲线很低,上手非常快。
2、效率:快速的编译时间,开发效率和运行效率高
开发过程中相较于 Java 和 C++呆滞的编译速度,Go 的快速编译时间是一个主要的效率优势。Go 拥有接近 C 的运行效率和接近 PHP 的开发效率。
C 语言的理念是信任程序员,保持语言的小巧,不屏蔽底层且底层友好,关注语言的执行效率和性能。而 Python 的姿态是用尽量少的代码完成尽量多的事。于是我能够感觉到,Go 语言想要把 C 和 Python 统一起来,这是多棒的一件事啊。
3、出身名门、血统纯正
之所以说 Go 出身名门,从 Go 语言的创造者就可见端倪,Go 语言绝对血统纯正。其次 Go 语言出自 Google 公司,Google 在业界的知名度和实力自然不用多说。Google 公司聚集了一批牛人,在各种编程语言称雄争霸的局面下推出新的编程语言,自然有它的战略考虑。而且从 Go 语言的发展态势来看,Google 对它这个新的宠儿还是很看重的,Go 自然有一个良好的发展前途。
4、自由高效:组合的思想、无侵入式的接口
Go 语言可以说是开发效率和运行效率二者的完美融合,天生的并发编程支持。Go 语言支持当前所有的编程范式,包括过程式编程、面向对象编程、面向接口编程、函数式编程。程序员们可以各取所需、自由组合、想怎么玩就怎么玩。
5、强大的标准库-生态
背靠谷歌,生态丰富,轻松 go get 获取各种高质量轮子。用户可以专注于业务逻辑,避免重复造轮子。
这包括互联网应用、系统编程和网络编程。Go 里面的标准库基本上已经是非常稳定了,特别是我这里提到的三个,网络层、系统层的库非常实用。Go 语言的 lib 库麻雀虽小五脏俱全。Go 语言的 lib 库中基本上有绝大多数常用的库,虽然有些库还不是很好,但我觉得不是问题,因为我相信在未来的发展中会把这些问题解决掉。
6、部署方便:二进制文件,Copy 部署
部署简单,源码编译成执行文件后,可以直接运行,减少了对其它插件依赖。不像其它语言,执行文件依赖各种插件,各种库,研发机器运行正常,部署到生产环境,死活跑不起来 。
7、简单的并发
并行和异步编程几乎无痛点。Go 语言的 Goroutine 和 Channel 这两个神器简直就是并发和异步编程的巨大福音。像 C、C++、Java、Python 和 JavaScript 这些语言的并发和异步方式太控制就比较复杂了,而且容易出错,而 Go 解决这个问题非常地优雅和流畅。这对于编程多年受尽并发和异步折磨的编程者来说,完全就是让人眼前一亮的感觉。Go 是一种非常高效的语言,高度支持并发性。Go 是为大数据、微服务、并发而生的一种编程语言。
Go 作为一门语言致力于使事情简单化。它并未引入很多新概念,而是聚焦于打造一门简单的语言,它使用起来异常快速并且简单。其唯一的创新之处是 goroutines 和通道。Goroutines 是 Go 面向线程的轻量级方法,而通道是 goroutines 之间通信的优先方式。
创建 Goroutines 的成本很低,只需几千个字节的额外内存,正由于此,才使得同时运行数百个甚至数千个 goroutines 成为可能。可以借助通道实现 goroutines 之间的通信。Goroutines 以及基于通道的并发性方法使其非常容易使用所有可用的 CPU 内核,并处理并发的 IO。相较于 Python/Java,在一个 goroutine 上运行一个函数需要最小的代码。
8、稳定性
Go 拥有强大的编译检查、严格的编码规范和完整的软件生命周期工具,具有很强的稳定性,稳定压倒一切。那么为什么 Go 相比于其他程序会更稳定呢?这是因为 Go 提供了软件生命周期(开发、测试、部署、维护等等)的各个环节的工具,如 go tool、gofmt、go test。
9、跨平台
很多语言都支持跨平台,把这个优点单独拿出来,貌似没有什么值得称道的,但是结合上述优点,它的综合能力就非常强了。
golang 缺点
- 右大括号不允许换行,否则编译报错。
- 不允许有未使用的包或变量。
- 错误处理原始,基本依靠返回错误是否为空来判断函数是否执行成功,
if err != nil语句较多。 []interface{}不支持下标操作。- struct 没有构造和析构,一些资源申请和释放动作不太方便。
- 仍然保留 C/C++ 的指针操作。
1、golang 中 make 和 new 的区别?(基本必问)
共同点: 给变量分配内存
不同点对比:
| 特性 | new | make |
|---|---|---|
| 作用变量类型 | 任意类型 | 仅限 slice, map, channel |
| 返回类型 | 指针 (*T) | 变量本身 (T) |
| 内存状态 | 分配空间并清零 | 分配空间并初始化 |
🗣️ 面试官回答话术:
"简单来说,new 是通用的内存分配原语,make 是 slice/map/chan 的专用初始化函数。
new(T)分配一块内存并置零,返回指针*T。make(T, args)也是分配内存,但它会进行必要的内部结构初始化(例如 slice 的 ptr/len/cap,map 的 hash bucket,channel 的 buffer),并且返回T本身,而不是指针。你不能用 new 来初始化 map,因为 new 返回的 map 指针指向的是 nil,直接写入会 panic;必须用 make 来初始化 map 的内部结构。"
2、IO 多路复用
**3、**在 for range 循环中,变量的地址会发生变化吗?
答:这个问题的答案取决于使用的 Go 版本。
- 在 Go 1.21 及之前,循环变量(如
a, b)在内存中只有一份。每次迭代都会将新值覆盖写入这同一块内存,因此它们的地址在循环中始终不变。这会导致一个经典问题:如果在循环内创建闭包或协程,并直接引用此变量的地址,所有引用最终都只会得到最后一次迭代的值。通常的解决方法是:在循环体内创建一个局部临时变量来捕获当次迭代的值。 - 从 Go 1.22 开始(需在
go.mod中声明go 1.22),语言语义得到了优化。现在,每次迭代都会创建全新的循环变量,拥有独立的地址。这意味着在闭包或协程中直接引用变量地址是安全的,通常不再需要额外的临时变量。
4、go defer,多个 defer 的顺序,defer 在什么时机会修改返回值?
Golang 中的 Defer 必掌握的 7 知识点-地鼠文档
作用:defer 延迟函数,释放资源,收尾工作;如释放锁,关闭文件,关闭链接;捕获 panic。
顺序:多个 defer 调用顺序是 LIFO(后入先出),defer 后的操作可以理解为压入栈中。
执行流程:

🗣️ 面试官回答话术:
"Defer 是 Go 中用于延迟执行的关键字,常用于资源释放(如 Close File, Unlock)。
它的执行顺序是 后进先出 (LIFO),就像一个栈。
关于修改返回值:Defer 是在函数
return语句之后,但真正返回给调用者之前执行的。
- 如果是 匿名返回值 (func foo() int),defer 无法修改返回值。
- 如果是 有名返回值 (func foo() (res int)),defer 可以通过修改
res变量来改变最终的返回值。这是因为 return 操作其实分为三步:1. 设置返回值; 2. 执行 defer; 3. RET 指令。"
参考:
有名返回值
func b() (i int) {
defer func() {
i++
fmt.Println("defer2:", i)
}()
defer func() {
i++
fmt.Println("defer1:", i)
}()
return i
//或者直接写成
return
}
func main() {
fmt.Println("return:", b())
}函数返回指针
func c() *int {
var i int
defer func() {
i++
fmt.Println("defer2:", i)
}()
defer func() {
i++
fmt.Println("defer1:", i)
}()
return &i
}
func main() {
fmt.Println("return:", *(c()))
}5、uint类型溢出问题
超过最大存储值如 uint8 最大是 255
var a uint8 =255
var b uint8 =1
a+b = 0 总之类型溢出会出现难以意料的事
6、能介绍下rune类型吗?
rune 相当 int32。
Golang 中的字符串底层实现是通过 byte 数组的,中文字符在 unicode 下占 2 个字节,在 utf-8 编码下占 3 个字节,而 golang 默认编码正好是 utf-8。
| 类型 | 等同于 | 常用场景 |
|---|---|---|
| byte | uint8 | 处理 ASCII 字符 |
| rune | int32 | 处理 Unicode 或 UTF-8 字符 |
7、 golang 中解析 tag 是怎么实现的?反射原理是什么?(中高级肯定会问,比较难,需要自己多去总结)
参考如下连接
package main
import (
"fmt"
"reflect"
)
// User 定义包含标签的结构体
type User struct {
name string `json:"name-field"` // 结构体标签:json 键对应值为 name-field
age int // 无标签的字段
}
func main() {
// 初始化 User 结构体指针
user := &User{
name: "John Doe The Fourth",
age: 20,
}
// 通过反射获取结构体类型(Elem() 解析指针类型)
userType := reflect.TypeOf(user).Elem()
// 根据字段名获取结构体字段信息
field, ok := userType.FieldByName("name")
if !ok {
panic("Field 'name' not found in User struct")
}
// 解析并打印结构体标签
fmt.Println("结构体标签内容:", getStructTag(field))
}
// getStructTag 提取结构体字段的标签字符串
func getStructTag(f reflect.StructField) string {
return string(f.Tag)
}Go 中解析的 tag 是通过反射实现的,反射是指计算机程序在运行时(Run time)可以访问、检测和修改它本身状态或行为的一种能力或动态知道给定数据对象的类型和结构,并有机会修改它。反射将接口变量转换成反射对象 Type 和 Value;反射可以通过反射对象 Value 还原成原先的接口变量;反射可以用来修改一个变量的值,前提是这个值可以被修改;tag 是啥:结构体支持标记,name string json:name-field 就是 json:name-field 这部分
gormjsonyamlgRPCprotobuf gin.Bind()都是通过反射来实现的
8、调用函数传入结构体时,应该传值还是指针? (Golang 都是传值)
Go 的函数参数传递都是值传递。所谓值传递:指在调用函数时将实际参数复制一份传递到函数中,这样在函数中如果对参数进行修改,将不会影响到实际参数。参数传递还有引用传递,所谓引用传递是指在调用函数时将实际参数的地址传递到函数中,那么在函数中对参数所进行的修改,将影响到实际参数
因为 Go 里面的 map,slice,chan 是引用类型。变量区分值类型和引用类型。所谓值类型:变量和变量的值存在同一个位置。所谓引用类型:变量和变量的值是不同的位置,变量的值存储的是对值的引用。但并不是 map,slice,chan 的所有的变量在函数内都能被修改,不同数据类型的底层存储结构和实现可能不太一样,情况也就不一样。
9、goroutine 什么情况下会阻塞
在 Go 里面阻塞主要分为以下 4 种场景:
- 由于原子、互斥量或通道操作调用导致 Goroutine 阻塞,调度器将把当前阻塞的 Goroutine 切换出去,重新调度 LRQ 上的其他 Goroutine;
- 由于网络请求和 IO 操作导致 Goroutine 阻塞。Go 程序提供了网络轮询器(NetPoller)来处理网络请求和 IO 操作的问题,其后台通过 kqueue(MacOS),epoll(Linux)或 iocp(Windows)来实现 IO 多路复用。通过使用 NetPoller 进行网络系统调用,调度器可以防止 Goroutine 在进行这些系统调用时阻塞 M。这可以让 M 执行 P 的 LRQ 中其他的 Goroutines,而不需要创建新的 M。执行网络系统调用不需要额外的 M,网络轮询器使用系统线程,它时刻处理一个有效的事件循环,有助于减少操作系统上的调度负载。用户层眼中看到的 Goroutine 中的“block socket”,实现了 goroutine-per-connection 简单的网络编程模式。实际上是通过 Go runtime 中的 netpoller 通过 Non-block socket + I/O 多路复用机制“模拟”出来的。
- 当调用一些系统方法的时候(如文件 I/O),如果系统方法调用的时候发生阻塞,这种情况下,网络轮询器(NetPoller)无法使用,而进行系统调用的 G1 将阻塞当前 M1。调度器引入 其它 M 来服务 M1 的 P。
- 如果在 Goroutine 去执行一个 sleep 操作,导致 M 被阻塞了。Go 程序后台有一个监控线程 sysmon,它监控那些长时间运行的 G 任务然后设置可以强占的标识符,别的 Goroutine 就可以抢先进来执行。
10、讲讲 Go 的 select 底层数据结构和一些特性?(难点,没有项目经常可能说不清,面试一般会问你项目中怎么使用 select)
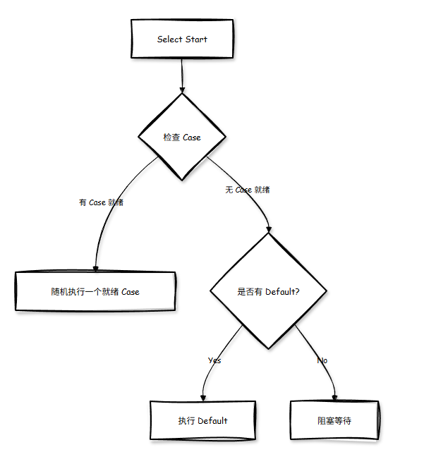
答:go 的 select 为 golang 提供了多路 IO 复用机制,和其他 IO 复用一样,用于检测是否有读写事件是否 ready。linux 的系统 IO 模型有 select,poll,epoll,go 的 select 和 linux 系统 select 非常相似。
Select 执行流程:

select 结构组成主要是由 case 语句和执行的函数组成 select 实现的多路复用是:每个线程或者进程都先到注册和接受的 channel(装置)注册,然后阻塞,然后只有一个线程在运输,当注册的线程和进程准备好数据后,装置会根据注册的信息得到相应的数据。
select 的特性
1)select 语句允许不包含任意 case 语句(即空select)。
2)select 仅支持管道,而且是单协程操作。
3)每个 case 语句仅能处理一个管道,要么读要么写。
4)多个 case 语句的执行顺序是随机的。
5)存在 default 语句,select 将不会阻塞,但是存在 default 会影响性能。
6)出现读写 nil 的 channel 该分支会忽略,在 nil 的 channel 上操作则会报错。
11、讲讲 Go 的 defer 底层数据结构和一些特性?
答:每个 defer 语句都对应一个_defer 实例,多个实例使用指针连接起来形成一个单连表,保存在 gotoutine 数据结构中,每次插入_defer 实例,均插入到链表的头部,函数结束再一次从头部取出,从而形成后进先出的效果。
defer 的规则总结:
延迟函数的参数是 defer 语句出现的时候就已经确定了的。
延迟函数执行按照后进先出的顺序执行,即先出现的 defer 最后执行。
延迟函数可能操作主函数的返回值。
申请资源后立即使用 defer 关闭资源是个好习惯。
12、单引号,双引号,反引号的区别?
| 符号 | 类型 | 含义 | 是否支持转义 |
|---|---|---|---|
| 单引号 ' | rune / byte | 表示字符 (int32/uint8) | 支持 |
| 双引号 " | string | 字符串 (字符数组) | 支持 |
| 反引号 ` | string | 字符串字面量 (Raw String) | 不支持 (所见即所得) |
13、go 出现 panic 的场景
Go 出现 panic 的场景
- 数组/切片越界
- 空指针调用。比如访问一个 nil 结构体指针的成员
- 过早关闭 HTTP 响应体
- 除以 0
- 向已经关闭的 channel 发送消息
- 重复关闭 channel
- 关闭未初始化的 channel
- 未初始化 map。注意访问 map 不存在的 key 不会 panic,而是返回 map 类型对应的零值,但是不能直接赋值
- 跨协程的 panic 处理
- sync 计数为负数。
- 类型断言不匹配。
var a interface{} = 1; fmt.Println(a.(string))会 panic,建议用s,ok := a.(string)
14、go 是否支持 while 循环,如何实现这种机制
https://blog.csdn.net/chengqiuming/article/details/115573947
15、go 里面如何实现 set?
Go 中是不提供 Set 类型的,Set 是一个集合,其本质就是一个 List,只是 List 里的元素不能重复。
Go 提供了 map 类型,但是我们知道,map 类型的 key 是不能重复的,因此,我们可以利用这一点,来实现一个 set。那 value 呢?value 我们可以用一个常量来代替,比如一个空结构体,实际上空结构体不占任何内存,使用空结构体,能够帮我们节省内存空间,提高性能
代码实现:https://blog.csdn.net/haodawang/article/details/80006059
16、go 如何实现类似于 java 当中的继承机制?
说到继承我们都知道,在 Go 中没有 extends 关键字,也就意味着 Go 并没有原生级别的继承支持。这也是为什么我在文章开头用了伪继承这个词。本质上,Go 使用 interface 实现的功能叫组合,Go 是使用组合来实现的继承,说的更精确一点,是使用组合来代替的继承,举个很简单的例子:
通过组合实现了继承:
type Animal struct {
Name string
}
func (a *Animal) Eat() {
fmt.Printf("%v is eating", a.Name)
fmt.Println()
}
type Cat struct {
*Animal
}
cat := &Cat{
Animal: &Animal{
Name: "cat",
},
}
cat.Eat() // cat is eating首先,我们实现了一个 Animal 的结构体,代表动物类。并声明了 Name 字段,用于描述动物的名字。
然后,实现了一个以 Animal 为 receiver 的 Eat 方法,来描述动物进食的行为。
最后,声明了一个 Cat 结构体,组合了 Cat 字段。再实例化一个猫,调用 Eat 方法,可以看到会正常的输出。
可以看到,Cat 结构体本身没有 Name 字段,也没有去实现 Eat 方法。唯一有的就是组合了 Animal 父类,至此,我们就证明了已经通过组合实现了继承。
总结:
- 如果一个 struct 嵌套了另一个匿名结构体,那么这个结构可以直接访问匿名结构体的属性和方法,从而实现继承。
- 如果一个 struct 嵌套了另一个有名的结构体,那么这个模式叫做组合。
- 如果一个 struct 嵌套了多个匿名结构体,那么这个结构可以直接访问多个匿名结构体的属性和方法,从而实现多重继承。
17、怎么去复用一个接口的方法?
怎么在 golang 中通过接口嵌套实现复用 - 开发技术 - 亿速云
18、go 里面的 _
- 忽略返回值
- 比如某个函数返回三个参数,但是我们只需要其中的两个,另外一个参数可以忽略,这样的话代码可以这样写:
v1, v2, _ := function(...)
v1, _, _ := function(...)- 用在变量(特别是接口断言)
type T struct{}
var _ X = T{}
//其中 I为interface上面用来判断 type T 是否实现了 X,用作类型断言,如果 T 没有实现接口 X,则编译错误。
- 用在 import package
import _ "test/food"引入包时,会先调用包中的初始化函数,这种使用方式仅让导入的包做初始化,而不使用包中其他功能
19、goroutine 创建的时候如果要传一个参数进去有什么要注意的点?
https://www.cnblogs.com/waken-captain/p/10496454.html
注:Golang1.22 版本对于 for loop 进行了修改,详见 Fixing For Loops in Go 1.22
20、写 go 单元测试的规范?
- 单元测试文件命名规则 :
单元测试需要创建单独的测试文件,不能在原有文件中书写,名字规则为 xxx_test.go。这个规则很好理解。
- 单元测试包命令规则
单元测试文件的包名为原文件的包名添加下划线接 test,举例如下:
// 原文件包名:
package xxx
// 单元测试文件包名:
package xxx_test- 单元测试方法命名规则
单元测试文件中的测试方法和原文件中的待测试的方法名相对应,以 Test 开头,举例如下:
// 原文件方法:
func Xxx(name string) error
// 单元测试文件方法:
func TestXxx()- 单元测试方法参数
单元测试方法的参数必须是 t *testing.T,举例如下:
func TestZipFiles(t *testing.T) { ...21、单步调试?
22、导入一个 go 的工程,有些依赖找不到,改怎么办?
23、值拷贝 与 引用拷贝,深拷贝 与 浅拷贝
map,slice,chan 是引用拷贝;引用拷贝 是 浅拷贝
其余的,都是 值拷贝;值拷贝 是 深拷贝
深浅拷贝的本质区别:
是否真正获取对象实体,而不是引用
深拷贝:
拷贝的是数据本身,创造一个新的对象,并在内存中开辟一个新的内存地址,与原对象是完全独立的,不共享内存,修改新对象时不会影响原对象的值。释放内存时,也没有任何关联。
值拷贝:
接收的是 整个 array 的值拷贝,所以方法对 array 中元素的重新赋值不起作用。
package main
import "fmt"
func modify(a [3]int) {
a[0] = 4
fmt.Println("modify",a) // modify [4 2 3]
}
func main() {
a := [3]int{1, 2, 3}
modify(a)
fmt.Println("main",a) // main [1 2 3]
}浅拷贝:
拷贝的是数据地址,只复制指向的对象的指针,新旧对象的内存地址是一样的,修改一个另一个也会变。释放内存时,同时释放。
引用拷贝:
函数的引用拷贝与原始的引用指向同一个数组,所以对数组中元素的修改,是有效的
package main
import "fmt"
func modify(s []int) {
s[0] = 4
fmt.Println("modify",s) // modify [4 2 3]
}
func main() {
s := []int{1, 2, 3}
modify(s)
fmt.Println("main",s) // main [4 2 3]
}24、精通 Golang 项目依赖 Go modules
25、Go 多返回值怎么实现的?
答:Go 传参和返回值是通过 FP+offset 实现,并且存储在调用函数的栈帧中。FP 栈底寄存器,指向一个函数栈的顶部;PC 程序计数器,指向下一条执行指令;SB 指向静态数据的基指针,全局符号;SP 栈顶寄存器。
26、Go 语言中不同的类型如何比较是否相等?
答:像 string,int,float interface 等可以通过 reflect.DeepEqual 和等于号进行比较,像 slice,struct,map 则一般使用 reflect.DeepEqual 来检测是否相等。
27、Go 中 init 函数的特征?
答:一个包下可以有多个 init 函数,每个文件也可以有多个 init 函数。多个 init 函数按照它们的文件名顺序逐个初始化。应用初始化时初始化工作的顺序是,从被导入的最深层包开始进行初始化,层层递出最后到 main 包。不管包被导入多少次,包内的 init 函数只会执行一次。应用初始化时初始化工作的顺序是,从被导入的最深层包开始进行初始化,层层递出最后到 main 包。但包级别变量的初始化先于包内 init 函数的执行。
28、Go 中 uintptr 和 unsafe.Pointer 的区别?
答:unsafe.Pointer 是通用指针类型,它不能参与计算,任何类型的指针都可以转化成 unsafe.Pointer,unsafe.Pointer 可以转化成任何类型的指针,uintptr 可以转换为 unsafe.Pointer,unsafe.Pointer 可以转换为 uintptr。uintptr 是指针运算的工具,但是它不能持有指针对象(意思就是它跟指针对象不能互相转换),unsafe.Pointer 是指针对象进行运算(也就是 uintptr)的桥梁。
29、什么是 goroutine
定义:
- goroutine 是 Go 语言中的一种轻量级线程,由 Go 运行时 (Runtime) 管理。
使用方法:
- 使用
go关键字启动一个新的 goroutine。例如:go 函数名(参数列表)。
- 使用
优势:
- 轻量级:Goroutine 栈内存仅几 KB (默认 2KB),而线程通常几 MB。
- 高效调度:Go 运行时实现 M:N 调度(GMP 模型),上下文切换成本低。
调度 (GMP 模型):
- G (Goroutine): 协程,包含栈信息。
- M (Machine): 操作系统内核线程。
- P (Processor): 逻辑处理器,维护本地运行队列。

通信:
- goroutine 之间通过 channel 进行通信,遵循 "不要通过共享内存来通信,而要通过通信来共享内存" 的原则。
典型应用:
- 适用于并发任务处理,如网络请求处理、并发计算等。
🗣️ 面试官回答话术:
"Goroutine 是 Go 语言并发的核心。它是一种用户态的轻量级线程,启动一个 Goroutine 只需要极少的栈内存(2KB 左右)。
它的调度是由 Go Runtime 的 GMP 模型管理的:
- G 代表协程本身。
- M 代表操作系统线程。
- P 代表逻辑处理器,它维护了一个本地队列。
M 必须绑定 P 才能执行 G。这种机制实现了 M:N 的调度,既避免了内核态线程切换的高开销,又能充分利用多核 CPU。相比于传统线程,Goroutine 启动快、销毁快、切换快,所以 Go 非常适合高并发场景。"
slice
1、数组和切片的区别 (基本必问)
这是面试中最基本的问题,必须脱口而出。
| 特性 | 数组 (Array) | 切片 (Slice) |
|---|---|---|
| 长度 | 固定长度,定义时指定,不可变 | 动态长度,可以自动扩容 |
| 类型 | 值类型 (Value Type) | 引用类型 (Reference Type) |
| 传递方式 | 拷贝整个数组 (值传递) | 拷贝切片头信息 (指针指向底层数组) |
| 定义示例 | var a [3]int | var s []int |
总结: 切片是对底层数组的抽象和封装,提供了更灵活的操作方式。
🗣️ 面试官回答话术:
"数组长度固定,是值类型,传递会拷贝整个数组。切片是动态的,引用类型,底层是对数组的封装(包含指针、长度、容量)。切片传递成本低,且支持扩容,所以在 Go 中绝大多数情况都使用切片。"
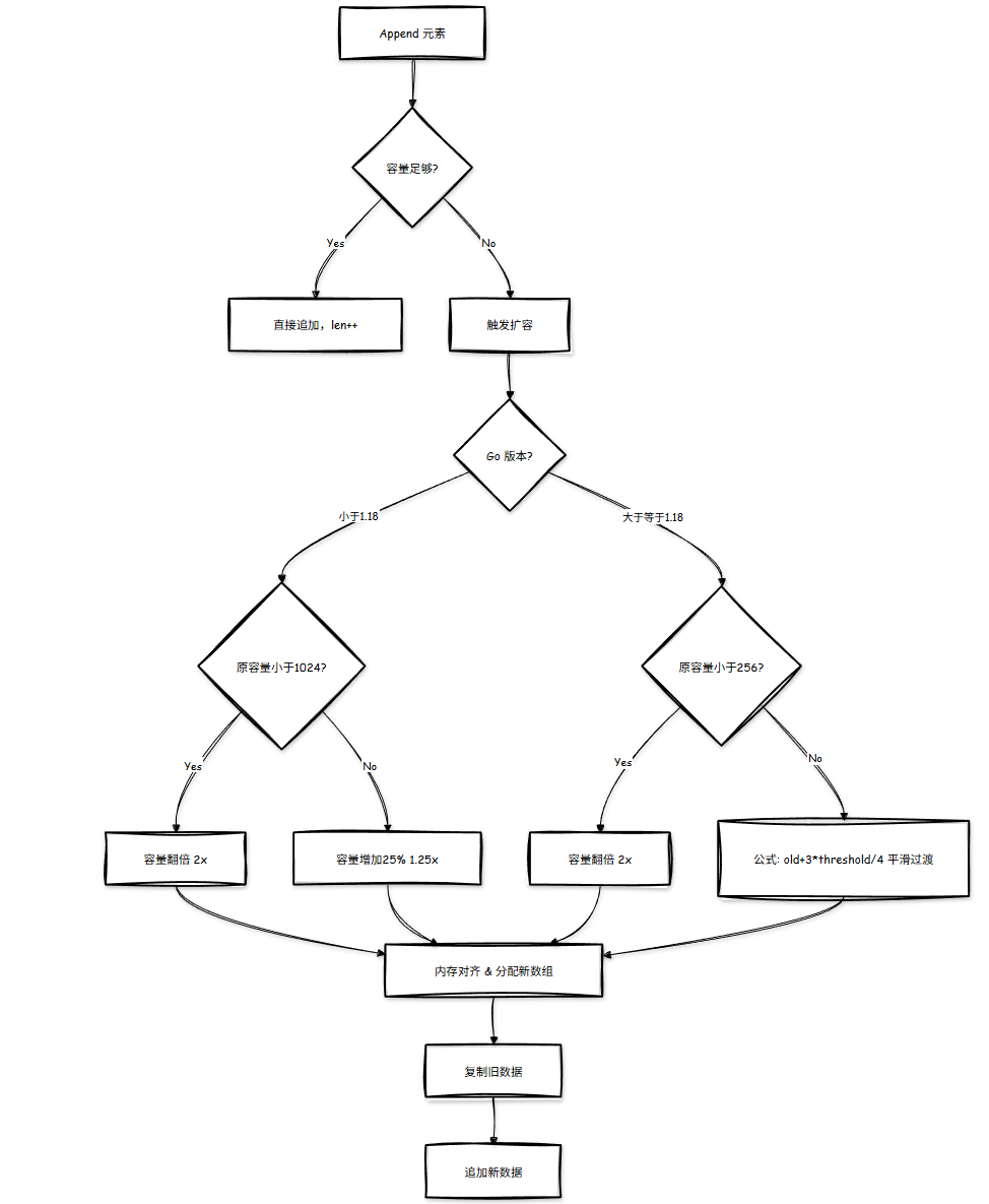
2、讲讲 Go 的 slice 底层数据结构?
答:Go 的 slice 底层数据结构是由一个 array 指针指向底层数组,len 表示切片长度,cap 表示切片容量。slice 的主要实现是扩容。对于 append 向 slice 添加元素时,假如 slice 容量够用,则追加新元素进去,slice.len++,返回原来的 slice。当原容量不够,则 slice 先扩容,扩容之后 slice 得到新的 slice,将元素追加进新的 slice,slice.len++,返回新的 slice。
注:Go 的切片扩容源代码在 runtime 下的 growslice 函数
(关于刚才问的 slice 为什么传到函数内可能被修改,如果 slice 在函数内没有出现扩容,函数外和函数内 slice 变量指向是同一个数组,则函数内复制的 slice 变量值出现更改,函数外这个 slice 变量值也会被修改。如果 slice 在函数内出现扩容,则函数内变量的值会新生成一个数组(也就是新的 slice,而函数外的 slice 指向的还是原来的 slice,则函数内的修改不会影响函数外的 slice。)
3、golang 中数组和 slice 作为参数的区别?slice 作为参数传递有什么问题?
虽然切片是引用类型,但 Go 语言中所有参数传递都是值传递。
当你把切片作为参数传给函数时,实际上是将 slice 结构体(array指针, len, cap)复制了一份传进去。
- 修改元素:因为复制的结构体中
array指针仍然指向同一个底层数组,所以在函数内修改切片元素,会影响外部的切片。 - Append 操作:如果在函数内对切片进行了
append操作导致扩容,切片的array指针会指向新的底层数组。此时,函数内的修改不会影响外部的切片(除非函数返回了新的切片)。
4、从数组中取一个相同大小的 slice 有成本吗?
在 Go 语言中,从数组中取一个相同大小的 slice(切片)实际上是一个非常低成本的操作。这是因为 slice 在 Go 中是一个引用类型,它内部包含了指向数组的指针、切片的长度以及切片的容量。当你从一个数组创建一个相同大小的 slice 时,你实际上只是创建了一个新的 slice 结构体,它包含了指向原数组的指针、原数组的长度作为切片的长度,以及原数组的长度作为切片的容量。
这个操作的成本主要在于内存的分配(为新的 slice 结构体分配内存),但这个成本是非常小的,因为它只是分配了一个很小的结构体,而不是复制数组的内容。数组的内容仍然是共享的,即新的 slice 和原数组指向相同的内存区域。
因此,从数组中取一个相同大小的 slice 是一个低成本的操作,它允许你高效地操作数组的部分或全部元素,而不需要复制这些元素。
5、新旧扩容策略
1.18 之前
Go 1.18 版本 之前扩容原理
在分配内存空间之前需要先确定新的切片容量,运行时根据切片的当前容量选择不同的策略进行扩容:
- 如果期望容量大于当前容量的两倍就会使用期望容量;
- 如果当前切片的长度小于 1024 就会将容量翻倍;
- 如果当前切片的长度大于等于 1024 就会每次增加 25% 的容量,直到新容量大于期望容量;
注:解释一下第一条:
比如 nums := []int{1, 2} nums = append(nums, 2, 3, 4),这样期望容量为 2+3 = 5,而 5 > 2*2,故使用期望容量(这只是不考虑内存对齐的情况下)
1.18 版本 之后扩容原理
和之前版本的区别,主要在扩容阈值,以及这行源码:newcap += (newcap + 3*threshold) / 4。
在分配内存空间之前需要先确定新的切片容量,运行时根据切片的当前容量选择不同的策略进行扩容:
- 如果期望容量大于当前容量的两倍就会使用期望容量;
- 当原 slice 容量 < threshold(阈值默认 256) 的时候,新 slice 容量变成原来的 2 倍;
- 当原 slice 容量 > threshold(阈值默认 256),进入一个循环,每次容量增加(旧容量 +3*threshold)/4。

🗣️ 面试官回答话术:
"Go 切片的扩容策略在 1.18 版本前后有所不同。
在 1.18 之前,阈值是 1024。小于 1024 时翻倍;大于等于 1024 时每次增加 25%。这会导致在阈值附近扩容系数突变(从 2.0 骤降到 1.25)。
在 1.18 之后,为了让扩容更平滑,阈值调整为 256。
- 小于 256 时,依然是翻倍。
- 大于 256 时,使用公式
(old + 3*256) / 4来计算,使得扩容系数随着容量增大平滑递减(从 2.0 逐渐趋近于 1.25)。此外,计算出新容量后,还会进行内存对齐,根据内存块规格向上取整,所以实际容量往往会略大于计算出的容量。"
下对应的“扩容系数”:
| oldcap | 扩容系数 |
|---|---|
| 256 | 2.0 |
| 512 | 1.63 |
| 1024 | 1.44 |
| 2048 | 1.35 |
| 4096 | 1.30 |
可以看到,Go1.18 的扩容策略中,随着容量的增大,其扩容系数是越来越小的,可以更好地节省内存
总的来说
Go 的设计者不断优化切片扩容的机制,其目的只有一个:就是控制让小的切片容量增长速度快一点,减少内存分配次数,而让大切片容量增长率小一点,更好地节省内存。
如果只选择翻倍的扩容策略,那么对于较大的切片来说,现有的方法可以更好的节省内存。
如果只选择每次系数为 1.25 的扩容策略,那么对于较小的切片来说扩容会很低效。
之所以选择一个小于 2 的系数,在扩容时被释放的内存块会在下一次扩容时更容易被重新利用。
map 相关
1、什么类型可以作为 map 的 key
在 Go 语言中,map 的 key 可以是任何可以比较的类型。这包括所有的基本类型,如整数、浮点数、字符串和布尔值,以及结构体和数组,只要它们没有被定义为包含不可比较的类型(如切片、映射或函数)。
以下是一些可以作为 map key 的类型的例子:
- 整数类型:
m := make(map[int]string)
m[1] = "one"- 字符串类型:
m := make(map[string]int)
m["one"] = 1- 布尔类型:
m := make(map[bool]string)
m[true] = "yes"
m[false] = "no"- 结构体类型(只要结构体的所有字段都是可比较的):
type Point struct {
X, Y int
}
m := make(map[Point]string)
m[Point{1, 2}] = "1,2"- 数组类型(数组的元素类型必须是可比较的):
m := make(map[[2]int]string)
m[[2]int{1, 2}] = "1,2"注意,切片、映射和函数类型是不可比较的,因此不能作为 map 的 key。如果你需要一个包含这些类型的 key,你可以考虑使用一个指向这些类型的指针,或者将它们封装在一个可比较的结构体中,并确保结构体不包含任何不可比较的类型。
2、map 使用注意的点,是否并发安全?
map 使用的注意点
- key 的唯一性:map 中的每个 key 必须是唯一的。如果尝试使用已存在的 key 插入新值,则会覆盖旧值。
- key 的不可变性:作为 key 的类型必须是可比较的,这通常意味着它们应该是不可变的。例如,在 Go 语言中,切片、映射和函数类型因为包含可变状态,所以不能直接作为 map 的 key。
- 初始化和 nil map:在 Go 语言中,声明一个 map 变量不会自动初始化它。未初始化的 map 变量的零值是 nil,对 nil map 进行写操作会引发 panic(读会返回对应类型的零值)。因此,在使用 map 之前,应该使用
make函数进行初始化。 - 遍历顺序:map 的遍历顺序是不确定的,每次遍历的结果可能不同。如果需要按照特定顺序处理 map 中的元素,应该先对 key 进行排序。
- 并发安全性:默认情况下,map 并不是并发安全的。在并发环境下对同一个 map 进行读写操作可能会导致竞态条件和数据不一致性。
并发安全性
Go 语言中的 map 并发安全性:
- Go 语言中的 map 类型并不是并发安全的。这意味着,如果有多个 goroutine 尝试同时读写同一个 map,可能会导致竞态条件和数据损坏。
- 为了在并发环境下安全地使用 map,可以采取以下几种策略:
- 使用互斥锁(sync.Mutex):在读写 map 的操作前后加锁,确保同一时间只有一个 goroutine 可以访问 map。
- 使用读写互斥锁(sync.RWMutex):如果读操作远多于写操作,可以使用读写锁来提高性能。读写锁允许多个 goroutine 同时读取 map,但在写入时需要独占访问。
- 使用并发安全的 map(sync.Map):从 Go 1.9 版本开始,标准库中的
sync包提供了sync.Map类型,这是一个专为并发环境设计的 map。它提供了一系列方法来安全地在多个 goroutine 之间共享数据。
结论:
在使用 map 时,需要注意其 key 的唯一性和不可变性,以及初始化和并发安全性的问题。特别是在并发环境下,应该采取适当的措施来确保 map 的安全访问,以避免竞态条件和数据不一致性。在 Go 语言中,可以通过使用互斥锁、读写互斥锁或并发安全的 map(sync.Map)来实现这一点。
3、map 循环是有序的还是无序的?
在 Go 语言中,map 的循环(遍历)是无序的。这意味着当你遍历 map 时,每次遍历的顺序可能都不同。Go 语言的 map 是基于哈希表的,因此元素的存储顺序是不确定的,并且可能会随着元素的添加、删除等操作而改变。
如果你需要按照特定的顺序处理 map 中的元素,你应该先将 key 提取到一个切片中,对切片进行排序,然后按照排序后的顺序遍历切片,并从 map 中取出对应的值。这样,你就可以按照特定的顺序处理 map 中的元素了。
4、map 中删除一个 key,它的内存会释放么?
在 Go 语言中,从 map 中删除一个 key 时,其内存释放的行为并非直观且立即的,这涉及到 Go 语言的内存管理机制。具体来说,删除 map 中的 key 后,其内存释放情况如下:
内存标记与垃圾回收
- 删除操作:使用
delete函数从 map 中删除一个 key 时,该 key 及其关联的值会被从 map 的内部数据结构中移除。此时,这些值在逻辑上不再属于 map 的一部分。 - 内存标记:删除操作后,如果没有任何其他变量或数据结构引用被删除的值,那么这些值就变成了垃圾回收器的目标。Go 语言的垃圾回收器(Garbage Collector, GC)会定期扫描内存,标记那些不再被使用的内存区域。
- 内存释放:在垃圾回收过程中,被标记为垃圾的内存区域会被释放回堆内存,供后续的内存分配使用。然而,这个过程并不是立即发生的,而是由垃圾回收器的触发条件和回收策略决定的。
注意事项
- 内存释放时机:由于垃圾回收器的非确定性,删除 map 中的 key 后,其内存释放的时机是不确定的。因此,不能依赖删除操作来立即释放内存。
- map 底层存储不变:删除操作只是逻辑上移除了 key-value 对,但 map 底层分配的内存(如哈希表的桶和溢出桶)并不会立即减小。这是因为 map 的设计优先考虑的是访问速度,而不是空间效率。如果需要释放大量内存,一种方法是创建一个新的 map,并将旧 map 中需要保留的元素复制过去。
- 并发安全:如果 map 在多个 goroutine 之间共享,那么删除操作需要考虑并发安全问题。可以使用互斥锁(如
sync.Mutex)来保护对 map 的访问,或者使用 Go 1.9 引入的sync.Map,它提供了内置的并发安全机制。
结论
从 map 中删除一个 key 后,其内存并不会立即释放。内存释放取决于 Go 语言的垃圾回收器何时触发回收过程。在大多数情况下,开发者不需要过于担心内存释放的问题,因为 Go 的内存管理机制相当智能。然而,在处理大量数据时,了解这些内存管理的细节对于优化程序性能是非常有帮助的。
5、怎么处理对 map 进行并发访问?有没有其他方案? 区别是什么?
处理对 map 进行并发访问的问题,主要需要确保在多个 goroutine 同时访问 map 时不会出现竞态条件和数据不一致的情况。以下是几种处理并发访问 map 的方案及其区别:
使用互斥锁(sync.Mutex)
方案描述:
使用sync.Mutex或sync.RWMutex(读写互斥锁)来控制对 map 的访问。在访问 map 之前加锁,访问完成后释放锁。这样可以保证在同一时间内只有一个 goroutine 可以访问 map。
优点:
- 实现简单,容易理解。
- 对于写操作频繁的场景,能够较好地保证数据一致性。
缺点:
- 在读多写少的场景下,性能可能不是最优的,因为读操作也需要获取锁。
- 锁的粒度较大,可能会影响并发性能。
使用读写互斥锁(sync.RWMutex)
方案描述:
与sync.Mutex类似,但sync.RWMutex允许多个 goroutine 同时读取 map,只有在写入时才需要独占访问。
优点:
- 在读多写少的场景下,性能优于
sync.Mutex,因为读操作不需要获取写锁。
缺点:
- 写入操作仍然需要独占访问,可能会影响并发写入的性能。
- 实现略复杂于
sync.Mutex,需要区分读写操作。
使用并发安全的 map(sync.Map)
方案描述:
从 Go 1.9 版本开始,标准库中的sync包提供了sync.Map类型,它是一个专为并发环境设计的 map。sync.Map内部使用了读写锁和其他同步机制来保证并发访问的安全性。
优点:
- 无需显式加锁,简化了并发编程。
- 针对读多写少的场景进行了优化,如读写分离等,提高了并发性能。
- 提供了特定的方法(如
Load、Store、Delete等)来安全地访问 map。
缺点:
- 在某些情况下,性能可能不如使用
sync.RWMutex的自定义 map(尤其是在写入操作频繁时)。 sync.Map的 API 与内置 map 不同,可能需要适应新的使用方式。
区别总结
| 方案 | 实现复杂度 | 性能(读多写少) | 性能(写多) | 使用场景 |
|---|---|---|---|---|
| sync.Mutex | 低 | 中等 | 中等 | 写操作频繁,对并发性能要求不高 |
| sync.RWMutex | 中等 | 高 | 中等 | 读多写少,需要较高并发读性能 |
| sync.Map | 低(API 不同) | 高 | 中等偏下 | 读多写少,追求简洁的并发编程模型 |
🗣️ 面试官回答话术:
"Go 的原生 map 不是并发安全的,并发读写会 panic。 解决并发访问主要有三种方案:
- Mutex/RWMutex:最常用的方式。对整个 map 加锁。读多写少用 RWMutex 性能更好。
- sync.Map:Go 1.9 引入。适合读多写少且key 不经常变动的场景(如缓存)。它内部维护了 read(无锁读)和 dirty(加锁写)两个 map。
- 分片锁:类似 Java ConcurrentHashMap 的分段锁思想。将 key hash 到不同的子 map,减少锁的粒度,从而提高高并发下的写性能(需要自己实现或用第三方库)。"
注意事项
- 在选择方案时,需要根据实际的应用场景(如读写比例、并发级别等)来决定使用哪种方案。
- 如果并发级别不高,且对性能要求不高,也可以考虑使用简单的锁机制(如
sync.Mutex)来简化实现。 - 对于性能要求极高的场景,可能需要考虑更复杂的并发数据结构或算法来优化性能。
综上所述,处理对 map 的并发访问需要根据具体情况选择合适的方案,并在实际使用中不断优化和调整以达到最佳性能。
6、nil map 和空 map 有何不同?
在 Go 语言中,nil map 和空 map 之间存在一些关键的不同点,主要体现在它们的初始状态、对增删查操作的影响以及内存占用等方面。
初始状态与内存占用
- nil map:未初始化的 map 的零值是 nil。这意味着 map 变量被声明后,如果没有通过
make函数或其他方式显式初始化,它将保持 nil 状态。nil map 不占用实际的内存空间来存储键值对,因为它没有底层的哈希表结构。 - 空 map:空 map 是通过
make函数或其他方式初始化但没有添加任何键值对的 map。空 map 已经分配了底层的哈希表结构,但表中没有存储任何键值对。因此,空 map 占用了一定的内存空间,尽管这个空间相对较小。
对增删查操作的影响
- nil map:
- 添加操作:向 nil map 中添加键值对将导致运行时 panic,因为 nil map 没有底层的哈希表来存储数据。
- 删除操作:在早期的 Go 版本中,尝试从 nil map 中删除键值对也可能导致 panic,但在最新的 Go 版本中,这一行为可能已经被改变(具体取决于 Go 的版本),但通常不建议对 nil map 执行删除操作。
- 查找操作:从 nil map 中查找键值对不会引发 panic,但会返回对应类型的零值,表示未找到键值对。
- 空 map:
- 添加操作:向空 map 中添加键值对是安全的,键值对会被添加到 map 中。
- 删除操作:从空 map 中删除键值对是一个空操作,不会引发 panic,因为 map 中原本就没有该键值对。
- 查找操作:从空 map 中查找不存在的键值对也会返回对应类型的零值,表示未找到键值对。
总结
nil map 和空 map 的主要区别在于它们的初始状态和对增删查操作的影响。nil map 未初始化且不能用于存储键值对,而空 map 已初始化且可以安全地用于增删查操作。在编写 Go 程序时,应根据需要选择使用 nil map 还是空 map,并注意处理 nil map 可能引发的 panic。
7、map 的数据结构是什么?
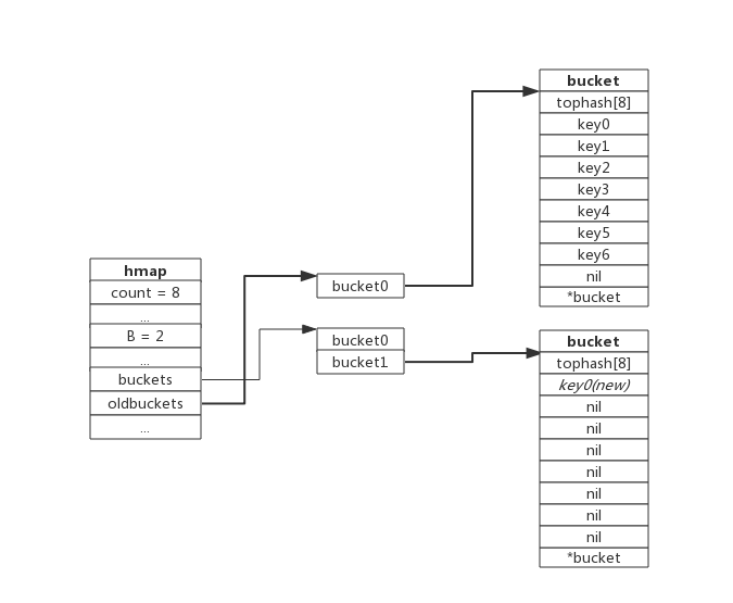
答:golang 中 map 是一个 kv 对集合。底层使用 hash table,用链表来解决冲突 ,出现冲突时,不是每一个 key 都申请一个结构通过链表串起来,而是以 bmap 为最小粒度挂载,一个 bmap 可以放 8 个 kv。在哈希函数的选择上,会在程序启动时,检测 cpu 是否支持 aes,如果支持,则使用 aes hash,否则使用 memhash。每个 map 的底层结构是 hmap,是有若干个结构为 bmap 的 bucket 组成的数组。每个 bucket 底层都采用链表结构。
hmap 的结构如下:
type hmap struct {
count int // 元素个数
flags uint8
B uint8 // 扩容常量相关字段B是buckets数组的长度的对数 2^B
noverflow uint16 // 溢出的bucket个数
hash0 uint32 // hash seed
buckets unsafe.Pointer // buckets 数组指针
oldbuckets unsafe.Pointer // 结构扩容的时候用于赋值的buckets数组
nevacuate uintptr // 搬迁进度
extra *mapextra // 用于扩容的指针
}下图展示一个拥有 4 个 bucket 的 map:

本例中, hmap.B=2, 而 hmap.buckets 长度是 2^B 为 4。 元素经过哈希运算后会落到某个 bucket 中进行存储。查找过程类似。
bucket 很多时候被翻译为桶,所谓的哈希桶实际上就是 bucket。
bucket 数据结构
bucket 数据结构由 runtime/map.go:bmap 定义:
type bmap struct {
tophash [8]uint8 //存储哈希值的高8位
data byte[1] //key value数据:key/key/key/.../value/value/value...
overflow *bmap //溢出bucket的地址
}每个 bucket 可以存储 8 个键值对。
- tophash 是个长度为 8 的数组,哈希值相同的键(准确的说是哈希值低位相同的键)存入当前 bucket 时会将哈希值的高位存储在该数组中,以方便后续匹配。
- data 区存放的是 key-value 数据,存放顺序是 key/key/key/…value/value/value,如此存放是为了节省字节对齐带来的空间浪费。
- overflow 指针指向的是下一个 bucket,据此将所有冲突的键连接起来。
注意:上述中 data 和 overflow 并不是在结构体中显示定义的,而是直接通过指针运算进行访问的。
下图展示 bucket 存放 8 个 key-value 对:

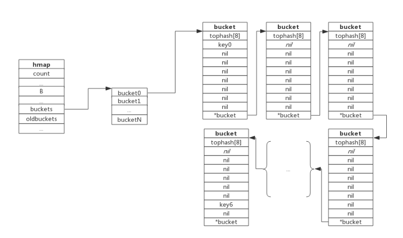
解决哈希冲突(四种方法)
哈希冲突
当有两个或以上数量的键被哈希到了同一个 bucket 时,我们称这些键发生了冲突。Go 使用链地址法来解决键冲突。
由于每个 bucket 可以存放 8 个键值对,所以同一个 bucket 存放超过 8 个键值对时就会再创建一个键值对,用类似链表的方式将 bucket 连接起来。
下图展示产生冲突后的 map:

bucket 数据结构指示下一个 bucket 的指针称为 overflow bucket,意为当前 bucket 盛不下而溢出的部分。事实上哈希冲突并不是好事情,它降低了存取效率,好的哈希算法可以保证哈希值的随机性,但冲突过多也是要控制的,后面会再详细介绍。
链地址法:
将所有哈希地址相同的记录都链接在同一链表中。
- 当两个不同的键通过哈希函数计算得到相同的哈希值时,Go 的 map 并不直接覆盖旧的值,而是将这些具有相同哈希值的键值对存储在同一个桶(bucket)中的链表中。这样,即使哈希值相同,也可以通过遍历链表来找到对应的键值对。
- 当桶中的链表长度超过一定阈值时(通常是 8 个元素),Go 的 map 会进行扩容和重新哈希,以减少哈希冲突,并优化查找、插入和删除操作的性能。
负载因子
负载因子用于衡量一个哈希表冲突情况,公式为:
负载因子 = 键数量/bucket 数量
例如,对于一个 bucket 数量为 4,包含 4 个键值对的哈希表来说,这个哈希表的负载因子为 1。
哈希表需要将负载因子控制在合适的大小,超过其阀值需要进行 rehash,也即键值对重新组织:
- 哈希因子过小,说明空间利用率低
- 哈希因子过大,说明冲突严重,存取效率低
每个哈希表的实现对负载因子容忍程度不同,比如 Redis 实现中负载因子大于 1 时就会触发 rehash,而 Go 则在在负载因子达到 6.5 时才会触发 rehash,因为 Redis 的每个 bucket 只能存 1 个键值对,而 Go 的 bucket 可能存 8 个键值对,所以 Go 可以容忍更高的负载因子。
8、是怎么实现扩容?
map 的容量大小
底层调用 makemap 函数,计算得到合适的 B,map 容量最多可容纳 6.52B 个元素,6.5 为装载因子阈值常量。装载因子的计算公式是:装载因子=填入表中的元素个数/散列表的长度,装载因子越大,说明空闲位置越少,冲突越多,散列表的性能会下降。底层调用 makemap 函数,计算得到合适的 B,map 容量最多可容纳 6.52B 个元素,6.5 为装载因子阈值常量。装载因子的计算公式是:装载因子=填入表中的元素个数/散列表的长度,装载因子越大,说明空闲位置越少,冲突越多,散列表的性能会下降。
触发 map 扩容的条件
为了保证访问效率,当新元素将要添加进 map 时,都会检查是否需要扩容,扩容实际上是以空间换时间的手段。
触发扩容的条件有二个:
- 负载因子 > 6.5 时,也即平均每个 bucket 存储的键值对达到 6.5 个。
- overflow 数量 > 2^15 时,也即 overflow 数量超过 32768 时。
增量扩容
当负载因子过大时,就新建一个 bucket,新的 bucket 长度是原来的 2 倍,然后旧 bucket 数据搬迁到新的 bucket。
考虑到如果 map 存储了数以亿计的 key-value,一次性搬迁将会造成比较大的延时,Go 采用逐步搬迁策略,即每次访问 map 时都会触发一次搬迁,每次搬迁 2 个键值对。
下图展示了包含一个 bucket 满载的 map(为了描述方便,图中 bucket 省略了 value 区域):

当前 map 存储了 7 个键值对,只有 1 个 bucket。此地负载因子为 7。再次插入数据时将会触发扩容操作,扩容之后再将新插入键写入新的 bucket。
当第 8 个键值对插入时,将会触发扩容,扩容后示意图如下:

hmap 数据结构中 oldbuckets 成员指身原 bucket,而 buckets 指向了新申请的 bucket。新的键值对被插入新的 bucket 中。
后续对 map 的访问操作会触发迁移,将 oldbuckets 中的键值对逐步的搬迁过来。当 oldbuckets 中的键值对全部搬迁完毕后,删除 oldbuckets。
搬迁完成后的示意图如下:

数据搬迁过程中原 bucket 中的键值对将存在于新 bucket 的前面,新插入的键值对将存在于新 bucket 的后面。
实际搬迁过程中比较复杂,将在后续源码分析中详细介绍。
等量扩容
所谓等量扩容,实际上并不是扩大容量,buckets 数量不变,重新做一遍类似增量扩容的搬迁动作,把松散的键值对重新排列一次,以使 bucket 的使用率更高,进而保证更快的存取。
在极端场景下,比如不断地增删,而键值对正好集中在一小部分的 bucket,这样会造成 overflow 的 bucket 数量增多,但负载因子又不高,从而无法执行增量搬迁的情况,如下图所示:

上图可见,overflow 的 bucket 中大部分是空的,访问效率会很差。此时进行一次等量扩容,即 buckets 数量不变,经过重新组织后 overflow 的 bucket 数量会减少,即节省了空间又会提高访问效率。
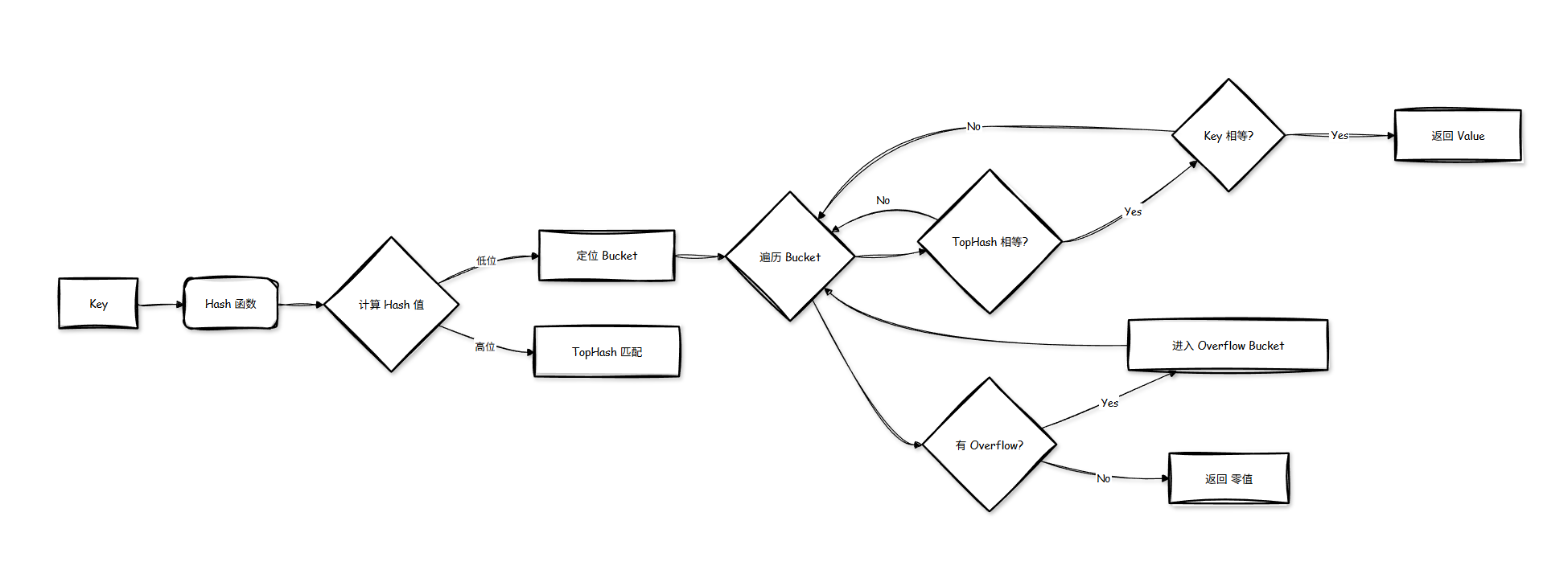
9、查找过程
查找过程如下:
- 根据 key 值算出哈希值
- 取哈希值低位与 hmap.B 取模确定 bucket 位置
- 取哈希值高位在 tophash 数组中查询
- 如果 tophash[i]中存储值也哈希值相等,则去找到该 bucket 中的 key 值进行比较
- 当前 bucket 没有找到,则继续从下个 overflow 的 bucket 中查找。
- 如果当前处于搬迁过程,则优先从 oldbuckets 查找

注:如果查找不到,也不会返回空值,而是返回相应类型的 0 值。
🗣️ 面试官回答话术:
"Map 的查找过程主要是通过 Hash 函数计算出 Key 的哈希值。
- 定位桶:用哈希值的低 B 位来决定去哪个 bucket。
- 匹配 TopHash:用哈希值的高 8 位与 bucket 里的 tophash 数组对比。
- 匹配 Key:如果 tophash 匹配,再对比完整的 Key。如果 Key 也匹配,就找到了。
- 溢出桶:如果当前 bucket 没找到,会沿着 overflow 指针去溢出桶里找。
- 扩容检测:如果 map 正在扩容,会先去 oldbuckets 里找(双倍扩容时可能要分裂查找,等量扩容直接找)。"
10、插入过程
新元素插入过程如下:
- 根据 key 值算出哈希值
- 取哈希值低位与 hmap.B 取模确定 bucket 位置
- 查找该 key 是否已经存在,如果存在则直接更新值
- 如果没找到将 key,将 key 插入
11、增删查的时间复杂度 O(1)
- 在 Go 语言中,对于 map 的查找、插入和删除操作,在大多数情况下,它们的时间复杂度都可以视为 O(1),即常数时间复杂度。
- map 的读写效率之所以在平均情况下能达到 O(1),是因为 Go 语言的 map 实现采用了哈希表的方式,通过哈希函数将键映射到哈希表的某个位置(哈希桶)上,从而在常数时间内完成读写操作。
- 然而,需要明确的是,这个 O(1)的复杂度是基于平均情况或假设哈希函数分布均匀的前提下的。在实际应用中,如果哈希函数设计不当或发生了大量的哈希冲突,那么这些操作的时间复杂度可能会受到影响,甚至退化为 O(n),其中 n 是 map 中元素的数量。但在正常、合理的使用场景下,这种极端情况是非常罕见的。
12、可以对 map 里面的一个元素取地址吗
在 Go 语言中,你不能直接对 map 中的元素取地址,因为 map 的元素并不是固定的内存位置。当你从 map 中获取一个元素的值时,你实际上得到的是该值的一个副本,而不是它的实际存储位置的引用。这意味着,即使你尝试获取这个值的地址,你也只是得到了这个副本的地址,而不是 map 中原始元素的地址。
例如,考虑以下代码:
m := make(map[string]int)
m["key"] = 42
value := m["key"]
fmt.Println(&value) // 打印的是value变量的地址,而不是map中元素的地址在这个例子中,&value 是变量 value 的地址,它包含了从 map 中检索出来的值的副本。如果你修改了 value,map 中的原始值是不会改变的。
如果你需要修改 map 中的值,你应该直接通过 map 的键来设置新的值:
m["key"] = newValue这样,你就会直接修改 map 中存储的值,而不是修改一个副本。
如果你确实需要引用 map 中的值,并且希望这个引用能够反映 map 中值的改变,你可以使用指针类型的值作为 map 的元素。这样,你就可以存储和修改指向实际数据的指针了。例如:
m := make(map[string]*int)
m["key"] = new(int)
*m["key"] = 42
fmt.Println(*m["key"]) // 输出42在这个例子中,map 的值是指向 int 的指针,所以你可以通过指针来修改 map 中的实际值。
13、sync.map
sync.Map 是 Go 语言标准库中提供的并发安全的 Map 类型,它适用于读多写少的场景。以下是 sync.Map 的一些关键原理:
- 读写分离:
sync.Map通过读写分离来提升性能。它内部维护了两种数据结构:一个只读的只读字典 (read),一个读写字典 (dirty)。读操作优先访问只读字典,只有在只读字典中找不到数据时才会访问读写字典。 - 延迟写入:写操作并不立即更新只读字典(
read),而是更新读写字典 (dirty)。只有在读操作发现只读字典的数据过时(即misses计数器超过阈值)时,才会将读写字典中的数据同步到只读字典。这种策略减少了写操作对读操作的影响。 - 原子操作:读操作大部分是无锁的,因为它们主要访问只读的
readmap,并通过原子操作 (atomic.Value) 来保护读操作;写操作会加锁(使用sync.Mutex)保护写操作,以确保对dirtymap 的并发安全 ,确保高并发环境下的安全性。 - 条目淘汰:当一个条目被删除时,它只从读写字典中删除。只有在下一次数据同步时,该条目才会从只读字典中删除。
通过这种设计,sync.Map 在读多写少的场景下能够提供较高的性能,同时保证并发安全。
14、sync.map 的锁机制跟你自己用锁加上 map 有区别么
sync.Map 的锁机制和自己使用锁(如 sync.Mutex 或 sync.RWMutex)加上 map 的方式有一些关键区别:
自己使用锁和 map
- 全局锁:
- 你需要自己管理锁,通常是一个全局的
sync.Mutex或sync.RWMutex。 - 对于读多写少的场景,使用
sync.RWMutex可以允许多个读操作同时进行,但写操作依然会阻塞所有读操作。
- 你需要自己管理锁,通常是一个全局的
- 手动处理:
- 你需要自己编写代码来处理加锁、解锁、读写操作。
- 错误使用锁可能导致死锁、竞态条件等问题。
- 简单直观:
- 实现简单,容易理解和调试。
sync.Map
- 读写分离:
sync.Map内部使用读写分离的策略,通过只读和读写两个 map 提高读操作的性能。- 读操作大部分情况下是无锁的,只有在只读 map 中找不到数据时,才会加锁访问读写 map。
- 延迟写入:
- 写操作更新读写 map(
dirty),但不会立即更新只读 map(read)。只有当读操作发现只读 map 中的数据过时时,才会将读写 map 的数据同步到只读 map 中。
- 写操作更新读写 map(
- 内置优化:
sync.Map内部有各种优化措施,如原子操作、延迟写入等,使得它在读多写少的场景下性能更高。
区别总结
- 并发性能:
sync.Map通过读写分离和延迟写入在读多写少的场景下提供更高的并发性能,而使用全局锁的 map 在读写频繁时性能较低。 - 复杂性和易用性:
sync.Map封装了复杂的并发控制逻辑,使用起来更简单,而自己管理锁和 map 需要处理更多的并发控制细节。 - 适用场景:
sync.Map适用于读多写少的场景,而使用全局锁的 map 适用于读写操作较均衡或者对性能要求不高的场景。
如果你的应用场景是读多写少且对性能要求较高,sync.Map 会是一个更好的选择。而对于简单的并发访问控制,使用 sync.Mutex 或 sync.RWMutex 加上 map 也可以满足需求。
接口
1、Go 语言与鸭子类型的关系
总结一下,鸭子类型是一种动态语言的风格,在这种风格中,一个对象有效的语义,不是由继承自特定的类或实现特定的接口,而是由它"当前方法和属性的集合"决定。Go 作为一种静态语言,通过接口实现了 鸭子类型,实际上是 Go 的编译器在其中作了隐匿的转换工作。
2、值接收者和指针接收者的区别
方法
方法能给用户自定义的类型添加新的行为。它和函数的区别在于方法有一个接收者,给一个函数添加一个接收者,那么它就变成了方法。接收者可以是值接收者,也可以是指针接收者。
在调用方法的时候,值类型既可以调用值接收者的方法,也可以调用指针接收者的方法;指针类型既可以调用指针接收者的方法,也可以调用值接收者的方法。
也就是说,不管方法的接收者是什么类型,该类型的值和指针都可以调用,不必严格符合接收者的类型。
实际上,当类型和方法的接收者类型不同时,其实是编译器在背后做了一些工作,用一个表格来呈现:
| - | 值接收者 | 指针接收者 |
|---|---|---|
| 值类型调用者 | 方法会使用调用者的一个副本,类似于“传值” | 使用值的引用来调用方法,上例中,qcrao.growUp() 实际上是 (&qcrao)。growUp() |
| 指针类型调用者 | 指针被解引用为值,上例中,stefno.howOld() 实际上是 (*stefno)。howOld() | 实际上也是“传值”,方法里的操作会影响到调用者,类似于指针传参,拷贝了一份指针 |
值接收者和指针接收者
前面说过,不管接收者类型是值类型还是指针类型,都可以通过值类型或指针类型调用,这里面实际上通过语法糖起作用的。
先说结论:实现了接收者是值类型的方法,相当于自动实现了接收者是指针类型的方法;而实现了接收者是指针类型的方法,不会自动生成对应接收者是值类型的方法。
所以,当实现了一个接收者是值类型的方法,就可以自动生成一个接收者是对应指针类型的方法,因为两者都不会影响接收者。但是,当实现了一个接收者是指针类型的方法,如果此时自动生成一个接收者是值类型的方法,原本期望对接收者的改变(通过指针实现),现在无法实现,因为值类型会产生一个拷贝,不会真正影响调用者。
最后,只要记住下面这点就可以了:
如果实现了接收者是值类型的方法,会隐含地也实现了接收者是指针类型的方法。
两者分别在何时使用
如果方法的接收者是值类型,无论调用者是对象还是对象指针,修改的都是对象的副本,不影响调用者;如果方法的接收者是指针类型,则调用者修改的是指针指向的对象本身。
使用指针作为方法的接收者的理由:
- 方法能够修改接收者指向的值。
- 避免在每次调用方法时复制该值,在值的类型为大型结构体时,这样做会更加高效。
是使用值接收者还是指针接收者,不是由该方法是否修改了调用者(也就是接收者)来决定,而是应该基于该类型的本质。
如果类型具备“原始的本质”,也就是说它的成员都是由 Go 语言里内置的原始类型,如字符串,整型值等,那就定义值接收者类型的方法。像内置的引用类型,如 slice,map,interface,channel,这些类型比较特殊,声明他们的时候,实际上是创建了一个 header, 对于他们也是直接定义值接收者类型的方法。这样,调用函数时,是直接 copy 了这些类型的 header,而 header 本身就是为复制设计的。
如果类型具备非原始的本质,不能被安全地复制,这种类型总是应该被共享,那就定义指针接收者的方法。比如 go 源码里的文件结构体(struct File)就不应该被复制,应该只有一份实体。
3、iface 和 eface 的区别是什么
iface 和 eface 都是 Go 中描述接口的底层结构体,区别在于 iface 描述的接口包含方法,而 eface 则是不包含任何方法的空接口:interface{}。
从源码层面看一下:
type iface struct {
tab *itab
data unsafe.Pointer
}
type itab struct {
inter *interfacetype
_type *_type
link *itab
hash uint32 // copy of _type.hash. Used for type switches.
bad bool // type does not implement interface
inhash bool // has this itab been added to hash?
unused [2]byte
fun [1]uintptr // variable sized
}iface 内部维护两个指针,tab 指向一个 itab 实体, 它表示接口的类型以及赋给这个接口的实体类型。data 则指向接口具体的值,一般而言是一个指向堆内存的指针。
再来仔细看一下 itab 结构体:_type 字段描述了实体的类型,包括内存对齐方式,大小等;inter 字段则描述了接口的类型。fun 字段放置和接口方法对应的具体数据类型的方法地址,实现接口调用方法的动态分派,一般在每次给接口赋值发生转换时会更新此表,或者直接拿缓存的 itab。
这里只会列出实体类型和接口相关的方法,实体类型的其他方法并不会出现在这里。
另外,你可能会觉得奇怪,为什么 fun 数组的大小为 1,要是接口定义了多个方法可怎么办?实际上,这里存储的是第一个方法的函数指针,如果有更多的方法,在它之后的内存空间里继续存储。从汇编角度来看,通过增加地址就能获取到这些函数指针,没什么影响。顺便提一句,这些方法是按照函数名称的字典序进行排列的。
再看一下 interfacetype 类型,它描述的是接口的类型:
type interfacetype struct {
typ _type
pkgpath name
mhdr []imethod
}可以看到,它包装了 _type 类型,_type 实际上是描述 Go 语言中各种数据类型的结构体。我们注意到,这里还包含一个 mhdr 字段,表示接口所定义的函数列表, pkgpath 记录定义了接口的包名。
这里通过一张图来看下 iface 结构体的全貌:

接着来看一下 eface 的源码:
type eface struct {
_type *_type
data unsafe.Pointer
}相比 iface,eface 就比较简单了。只维护了一个 _type 字段,表示空接口所承载的具体的实体类型。data 描述了具体的值。

4、接口的动态类型和动态值
从源码里可以看到:iface 包含两个字段:tab 是接口表指针,指向类型信息;data 是数据指针,则指向具体的数据。它们分别被称为动态类型和动态值。而接口值包括动态类型和动态值。
【引申 1】接口类型和 nil 作比较
接口值的零值是指动态类型和动态值都为 nil。当仅且当这两部分的值都为 nil 的情况下,这个接口值就才会被认为 接口值 == nil。
5、编译器自动检测类型是否实现接口
6、接口的构造过程是怎样的
7、类型转换和断言的区别
我们知道,Go 语言中不允许隐式类型转换,也就是说 = 两边,不允许出现类型不相同的变量。
类型转换、类型断言本质都是把一个类型转换成另外一个类型。不同之处在于,类型断言是对接口变量进行的操作。
类型转换
对于类型转换而言,转换前后的两个类型要相互兼容才行。类型转换的语法为:
<结果类型> := <目标类型> ( <表达式> )
func main() {
var i int = 9
var f float64
f = float64(i)
fmt.Printf("%T, %v\n", f, f)
f = 10.8
a := int(f)
fmt.Printf("%T, %v\n", a, a)
}断言
前面说过,因为空接口 interface{} 没有定义任何函数,因此 Go 中所有类型都实现了空接口。当一个函数的形参是 interface{},那么在函数中,需要对形参进行断言,从而得到它的真实类型。
断言的语法为:
<目标类型的值>,<布尔参数> := <表达式>。( 目标类型 ) // 安全类型断言
<目标类型的值> := <表达式>。( 目标类型 ) //非安全类型断言
类型转换和类型断言有些相似,不同之处,在于类型断言是对接口进行的操作。
type Student struct {
Name string
Age int
}
func main() {
var i interface{} = new(Student)
s, ok := i.(Student)
if ok {
fmt.Println(s)
}
}断言其实还有另一种形式,就是用在利用 switch 语句判断接口的类型。每一个 case 会被顺序地考虑。当命中一个 case 时,就会执行 case 中的语句,因此 case 语句的顺序是很重要的,因为很有可能会有多个 case 匹配的情况。
8、接口转换的原理
通过前面提到的 iface 的源码可以看到,实际上它包含接口的类型 interfacetype 和 实体类型的类型 _type,这两者都是 iface 的字段 itab 的成员。也就是说生成一个 itab 同时需要接口的类型和实体的类型。
<interface 类型, 实体类型> ->itable
当判定一种类型是否满足某个接口时,Go 使用类型的方法集和接口所需要的方法集进行匹配,如果类型的方法集完全包含接口的方法集,则可认为该类型实现了该接口。
例如某类型有 m 个方法,某接口有 n 个方法,则很容易知道这种判定的时间复杂度为 O(mn),Go 会对方法集的函数按照函数名的字典序进行排序,所以实际的时间复杂度为 O(m+n)。
这里我们来探索将一个接口转换给另外一个接口背后的原理,当然,能转换的原因必然是类型兼容。
- 具体类型转空接口时,_type 字段直接复制源类型的 _type;调用 mallocgc 获得一块新内存,把值复制进去,data 再指向这块新内存。
- 具体类型转非空接口时,入参 tab 是编译器在编译阶段预先生成好的,新接口 tab 字段直接指向入参 tab 指向的 itab;调用 mallocgc 获得一块新内存,把值复制进去,data 再指向这块新内存。
- 而对于接口转接口,itab 调用 getitab 函数获取。只用生成一次,之后直接从 hash 表中获取。
9、如何用 interface 实现多态
Go 语言并没有设计诸如虚函数、纯虚函数、继承、多重继承等概念,但它通过接口却非常优雅地支持了面向对象的特性。
多态是一种运行期的行为,它有以下几个特点:
- 一种类型具有多种类型的能力
- 允许不同的对象对同一消息做出灵活的反应
- 以一种通用的方式对待个使用的对象
- 非动态语言必须通过继承和接口的方式来实现
main 函数里先生成 Student 和 Programmer 的对象,再将它们分别传入到函数 whatJob 和 growUp。函数中,直接调用接口函数,实际执行的时候是看最终传入的实体类型是什么,调用的是实体类型实现的函数。于是,不同对象针对同一消息就有多种表现,多态就实现了。
10、Go 接口与 C++ 接口有何异同
接口定义了一种规范,描述了类的行为和功能,而不做具体实现。
C++ 的接口是使用抽象类来实现的,如果类中至少有一个函数被声明为纯虚函数,则这个类就是抽象类。纯虚函数是通过在声明中使用 “= 0” 来指定的。例如:
class Shape
{
public:
// 纯虚函数
virtual double getArea() = 0;
private:
string name; // 名称
};设计抽象类的目的,是为了给其他类提供一个可以继承的适当的基类。抽象类不能被用于实例化对象,它只能作为接口使用。
派生类需要明确地声明它继承自基类,并且需要实现基类中所有的纯虚函数。
C++ 定义接口的方式称为“侵入式”,而 Go 采用的是 “非侵入式”,不需要显式声明,只需要实现接口定义的函数,编译器自动会识别。
C++ 和 Go 在定义接口方式上的不同,也导致了底层实现上的不同。C++ 通过虚函数表来实现基类调用派生类的函数;而 Go 通过 itab 中的 fun 字段来实现接口变量调用实体类型的函数。C++ 中的虚函数表是在编译期生成的;而 Go 的 itab 中的 fun 字段是在运行期间动态生成的。原因在于,Go 中实体类型可能会无意中实现 N 多接口,很多接口并不是本来需要的,所以不能为类型实现的所有接口都生成一个 itab, 这也是“非侵入式”带来的影响;这在 C++ 中是不存在的,因为派生需要显示声明它继承自哪个基类。
context 相关
1、context 结构是什么样的?context 使用场景和用途?
(难,也常常问你项目中怎么用,光靠记答案很难让面试官满意,反正有各种结合实际的问题)
参考链接:
go context 详解 - 卷毛狒狒 - 博客园 www.cnblogs.com/juanmaofeifei/p/14439957.html
答:Go 的 Context 的数据结构包含 Deadline,Done,Err,Value。Deadline 方法返回一个 time.Time,表示当前 Context 应该结束的时间,ok 则表示有结束时间,Done 方法当 Context 被取消或者超时时候返回的一个 close 的 channel,告诉给 context 相关的函数要停止当前工作然后返回了,Err 表示 context 被取消的原因,Value 方法表示 context 实现共享数据存储的地方,是协程安全的。context 在业务中是经常被使用的,
其主要的应用 :
1:上下文控制,2:多个 goroutine 之间的数据交互等,3:超时控制:到某个时间点超时,过多久超时。
2、context 在 go 中一般可以用来做什么?
在 Go 语言中,context 包提供了一种管理多个 goroutine 之间的截止时间、取消信号和请求范围数据的方法。以下是 context 常见的用途:
- 取消信号:
context可以用来向多个 goroutine 传递取消信号。当一个 goroutine 需要取消其他 goroutine 时,可以调用context的CancelFunc。- 例如,在处理 HTTP 请求时,如果客户端关闭了连接,可以使用
context取消所有相关的后台操作。
- 截止时间/超时控制:
context可以设置一个截止时间或超时。当超过这个时间或超时发生时,context会自动取消操作。- 例如,在数据库查询或网络请求时,可以使用
context设置一个超时时间,以防止长时间的等待。
- 传递请求范围的数据:
context可以在多个 goroutine 之间传递请求范围的数据,例如请求的唯一 ID、用户认证信息等。- 例如,在处理 HTTP 请求时,可以将请求的元数据存储在
context中,并在各个处理函数之间传递这些数据。
具体示例
- 创建带取消功能的 context:
ctx, cancel := context.WithCancel(context.Background())
defer cancel()
go func() {
// 执行一些操作
// 在需要取消操作时调用 cancel
cancel()
}()
select {
case <-ctx.Done():
fmt.Println("操作取消")
case result := <-someOperation():
fmt.Println("操作结果:", result)
}- 创建带超时的 context:
ctx, cancel := context.WithTimeout(context.Background(), 5*time.Second)
defer cancel()
select {
case <-ctx.Done():
if ctx.Err() == context.DeadlineExceeded {
fmt.Println("操作超时")
}
case result := <-someOperation():
fmt.Println("操作结果:", result)
}- 传递请求范围的数据:
ctx := context.WithValue(context.Background(), "requestID", "12345")
go func(ctx context.Context) {
requestID := ctx.Value("requestID").(string)
fmt.Println("处理请求ID:", requestID)
}(ctx)常用函数
context.Background(): 返回一个空的Context,通常用于根Context。context.TODO(): 返回一个空的Context,用于暂时不知道该使用什么Context的情况。context.WithCancel(parent Context) (Context, CancelFunc): 创建一个可以取消的Context。context.WithTimeout(parent Context, timeout time.Duration) (Context, CancelFunc): 创建一个带超时的Context。context.WithDeadline(parent Context, d time.Time) (Context, CancelFunc): 创建一个带截止时间的Context。context.WithValue(parent Context, key, val interface{}) Context: 创建一个携带值的Context。
通过这些功能,context 在 Go 中为管理 goroutine 的生命周期和跨 goroutine 传递数据提供了便利和强大的支持。
channel 相关
1、channel 是否线程安全?锁用在什么地方?
- Golang 的 Channel,发送一个数据到 Channel 和 从 Channel 接收一个数据 都是 原子性的。
- 而且 Go 的设计思想就是:不要通过共享内存来通信,而是通过通信来共享内存,前者就是传统的加锁,后者就是 Channel。
- 也就是说,设计 Channel 的主要目的就是在多任务间传递数据的,这当然是安全的
2、go channel 的底层实现原理 (数据结构)
Go 面试题(五):图解 Golang Channel 的底层原理 - 面试吧
数据结构
type hchan struct {
//channel分为无缓冲和有缓冲两种。
//对于有缓冲的channel存储数据,借助的是如下循环数组的结构
qcount uint // 循环数组中的元素数量
dataqsiz uint // 循环数组的长度
buf unsafe.Pointer // 指向底层循环数组的指针
elemsize uint16 //能够收发元素的大小
closed uint32 //channel是否关闭的标志
elemtype *_type //channel中的元素类型
//有缓冲channel内的缓冲数组会被作为一个“环型”来使用。
//当下标超过数组容量后会回到第一个位置,所以需要有两个字段记录当前读和写的下标位置
sendx uint // 下一次发送数据的下标位置
recvx uint // 下一次读取数据的下标位置
//当循环数组中没有数据时,收到了接收请求,那么接收数据的变量地址将会写入读等待队列
//当循环数组中数据已满时,收到了发送请求,那么发送数据的变量地址将写入写等待队列
recvq waitq // 读等待队列
sendq waitq // 写等待队列
lock mutex //互斥锁,保证读写channel时不存在并发竞争问题
}
总结 hchan 结构体的主要组成部分有四个:
- 用来保存 goroutine 之间传递数据的循环链表。=====> buf.
- 用来记录此循环链表当前发送或接收数据的下标值。=====> sendx 和 recvx。
- 用于保存向该 chan 发送和从改 chan 接收数据的 goroutine 的队列。=====> sendq 和 recvq
- 保证 channel 写入和读取数据时线程安全的锁。 =====> lock
3、nil、关闭的 channel、有数据的 channel,再进行读、写、关闭会怎么样?(各类变种题型,重要)
Channel 读写特性(15 字口诀)
首先,我们先复习一下 Channel 都有哪些特性?
- 给一个 nil channel 发送数据,造成永远阻塞
- 从一个 nil channel 接收数据,造成永远阻塞
- 给一个已经关闭的 channel 发送数据,引起 panic
- 从一个已经关闭的 channel 接收数据,如果缓冲区中为空,则返回一个零值
- 无缓冲的 channel 是同步的,而有缓冲的 channel 是非同步的
以上 5 个特性是死东西,也可以通过口诀来记忆:“空读写阻塞,写关闭异常,读关闭空零”。
4、向 channel 发送数据和从 channel 读数据的流程是什么样的?
发送流程:
向一个 channel 中写数据简单过程如下:
- 如果等待接收队列 recvq 不为空,说明缓冲区中没有数据或者没有缓冲区,此时直接从 recvq 取出 G,并把数据写入,最后把该 G 唤醒,结束发送过程;
- 如果缓冲区中有空余位置,将数据写入缓冲区,结束发送过程;
- 如果缓冲区中没有空余位置,将待发送数据写入 G,将当前 G 加入 sendq,进入睡眠,等待被读 goroutine 唤醒;
简单流程图如下:

接收流程:
从一个 channel 读数据简单过程如下:
- 如果等待发送队列 sendq 不为空,且没有缓冲区,直接从 sendq 中取出 G,把 G 中数据读出,最后把 G 唤醒,结束读取过程;
- 如果等待发送队列 sendq 不为空,此时说明缓冲区已满,从缓冲区中首部读出数据,把 G 中数据写入缓冲区尾部,把 G 唤醒,结束读取过程;
- 如果缓冲区中有数据,则从缓冲区取出数据,结束读取过程;
- 将当前 goroutine 加入 recvq,进入睡眠,等待被写 goroutine 唤醒;
简单流程图如下:

关闭 channel
关闭 channel 时会把 recvq 中的 G 全部唤醒,本该写入 G 的数据位置为 nil。把 sendq 中的 G 全部唤醒,但这些 G 会 panic。
除此之外,panic 出现的常见场景还有:
- 关闭值为 nil 的 channel
- 关闭已经被关闭的 channel
- 向已经关闭的 channel 写数据
5、讲讲 Go 的 chan 底层数据结构和主要使用场景
答:channel 的数据结构包含 qccount 当前队列中剩余元素个数,dataqsiz 环形队列长度,即可以存放的元素个数,buf 环形队列指针,elemsize 每个元素的大小,closed 标识关闭状态,elemtype 元素类型,sendx 队列下表,指示元素写入时存放到队列中的位置,recv 队列下表,指示元素从队列的该位置读出。recvq 等待读消息的 goroutine 队列,sendq 等待写消息的 goroutine 队列,lock 互斥锁,chan 不允许并发读写。
无缓冲和有缓冲区别: 管道没有缓冲区,从管道读数据会阻塞,直到有协程向管道中写入数据。同样,向管道写入数据也会阻塞,直到有协程从管道读取数据。管道有缓冲区但缓冲区没有数据,从管道读取数据也会阻塞,直到协程写入数据,如果管道满了,写数据也会阻塞,直到协程从缓冲区读取数据。
channel 的一些特点 1)、读写值 nil 管道会永久阻塞 2)、关闭的管道读数据仍然可以读数据 3)、往关闭的管道写数据会 panic 4)、关闭为 nil 的管道 panic 5)、关闭已经关闭的管道 panic
向 channel 写数据的流程: 如果等待接收队列 recvq 不为空,说明缓冲区中没有数据或者没有缓冲区,此时直接从 recvq 取出 G,并把数据写入,最后把该 G 唤醒,结束发送过程; 如果缓冲区中有空余位置,将数据写入缓冲区,结束发送过程; 如果缓冲区中没有空余位置,将待发送数据写入 G,将当前 G 加入 sendq,进入睡眠,等待被读 goroutine 唤醒;
向 channel 读数据的流程: 如果等待发送队列 sendq 不为空,且没有缓冲区,直接从 sendq 中取出 G,把 G 中数据读出,最后把 G 唤醒,结束读取过程; 如果等待发送队列 sendq 不为空,此时说明缓冲区已满,从缓冲区中首部读出数据,把 G 中数据写入缓冲区尾部,把 G 唤醒,结束读取过程; 如果缓冲区中有数据,则从缓冲区取出数据,结束读取过程;将当前 goroutine 加入 recvq,进入睡眠,等待被写 goroutine 唤醒;
使用场景: 消息传递、消息过滤,信号广播,事件订阅与广播,请求、响应转发,任务分发,结果汇总,并发控制,限流,同步与异步
6、有缓存 channel 和无缓存 channel
Go 语言进阶--有缓存 channel 和无缓存 channel
无缓存 channel 适用于数据要求同步的场景,而有缓存 channel 适用于无数据同步的场景。可以根据实现项目需求选择。
GMP 相关
1、进程、线程、协程有什么区别?(必问)
进程:是应用程序的启动实例,每个进程都有独立的内存空间,不同的进程通过进程间的通信方式来通信。
线程:从属于进程,每个进程至少包含一个线程,线程是 CPU 调度的基本单位,多个线程之间可以共享进程的资源并通过共享内存等线程间的通信方式来通信。
协程:为轻量级线程,与线程相比,协程不受操作系统的调度,协程的调度器由用户应用程序提供,协程调度器按照调度策略把协程调度到线程中运行
2、什么是 GMP?(必问)
答:G 代表着 goroutine,P 代表着上下文处理器,M 代表 thread 线程,
在 GPM 模型,有一个全局队列(Global Queue):存放等待运行的 G,还有一个 P 的本地队列:也是存放等待运行的 G,但数量有限,不超过 256 个。
调度流程:
- 创建 Goroutine:
- 当通过
go func()创建新的 Goroutine 时,G 会首先被加入到与当前 P 关联的本地队列中。 - 如果 P 的本地队列已满(超过 256 个 G),则新的 G 会被放入全局队列。
- 当通过
- 调度与执行:
- 每个 M 与一个 P 绑定,M 从 P 的本地队列中获取一个 G 来执行。
- 如果 P 的本地队列为空,M 会尝试从全局队列或其他 P 的本地队列中偷取(work stealing)任务执行。
- 系统调用与阻塞:
- 当 G 执行过程中发生阻塞或系统调用,M 也会被阻塞。这时,P 会解绑当前的 M,并尝试寻找或创建新的 M 来继续执行其他 G。
- 阻塞结束后,原来的 M 会尝试重新绑定一个 P 继续执行。
G,P,M 的个数问题:
G(Goroutine)的个数
- 理论上无限制:G 的数量在理论上是没有上限的,只要系统的内存足够,就可以创建大量的 goroutine。这是因为 goroutine 比线程更轻量级,它们共享相同的地址空间,并且在堆上分配的内存相对较少。
- 实际受内存限制:尽管理论上 goroutine 的数量没有限制,但实际上它们会受到系统可用内存的限制。每个 goroutine 都需要分配一定的栈空间(尽管栈的大小可以动态调整),而且 goroutine 之间共享的数据结构(如全局变量、通道等)也会占用内存。
P(Processor)的个数
- 通常设置为逻辑 CPU 数的两倍:P 的数量通常建议设置为逻辑 CPU 核心数的两倍,这是为了提高调度的并行性和效率。每个 P 都可以绑定到一个 M 上执行 goroutine,而设置更多的 P 可以使得在某些 M 阻塞时,其他 M 仍然可以执行 P 上的 goroutine,从而减少等待时间。
- 由
GOMAXPROCS决定:P 的实际数量由环境变量GOMAXPROCS(或在 Go 程序中通过runtime.GOMAXPROCS函数设置)决定。这个值限制了同时运行的 goroutine 的数量,即在任何给定时间,最多只有GOMAXPROCS个 goroutine 在 CPU 上执行。
M(Machine/Thread)的个数
- 动态创建和销毁:M 的数量是动态变化的,Go 运行时根据需要创建和销毁 M。当一个 M 上的所有 goroutine 都阻塞时,该 M 可能会被销毁,而当有 goroutine 等待执行但没有可用的 M 时,会创建新的 M。
- 默认和最大限制:Go 程序启动时,会设置一个 M 的最大数量(默认通常是 10000,但这个值可能因 Go 版本和操作系统而异),但这个限制很少达到,因为操作系统本身就有线程/进程数量的限制。此外,通过
runtime/debug包中的SetMaxThreads函数可以设置 M 的最大数量,但这个函数主要用于调试目的,不建议在生产环境中随意更改。 - 与 P 的关系:M 与 P 之间没有绝对的固定关系。一个 M 可以绑定到任意 P 上执行 goroutine,而当 M 阻塞时,它会释放其绑定的 P,P 随后会尝试绑定到其他空闲的 M 上。因此,即使 P 的数量较少,也可能因为工作量窃取和 M 的动态创建而有大量的 M 存在(尽管这些 M 中的大多数可能在等待中)。
关键机制
work stealing(工作量窃取) 机制:会优先从其他 P 的本地队列里进行窃取,之后会从全局队列里窃取一半的 G,放入到本地 P 队列里。
hand off (移交)机制:M 被阻塞时,P 会被移交给其他空闲的 M,或者创建新的 M 来执行任务。
3、为什么要有 P?
带来什么改变
加了 P 之后会带来什么改变呢?我们再更显式的讲一下。
- 每个 P 有自己的本地队列,大幅度的减轻了对全局队列的直接依赖,所带来的效果就是锁竞争的减少。而 GM 模型的性能开销大头就是锁竞争。
- 每个 P 相对的平衡上,在 GMP 模型中也实现了 Work Stealing (工作量窃取机制)算法,如果 P 的本地队列为空,则会从全局队列或其他 P 的本地队列中窃取可运行的 G 来运行,减少空转,提高了资源利用率。
为什么要有 P
这时候就有小伙伴会疑惑了,如果是想实现本地队列、Work Stealing 算法,那为什么不直接在 M 上加呢,M 也照样可以实现类似的组件。为什么又再加多一个 P 组件?
结合 M(系统线程) 的定位来看,若这么做,有以下问题:
- 一般来讲,M 的数量都会多于 P。像在 Go 中,M 的数量默认是 10000,P 的默认数量的 CPU 核数。另外由于 M 的属性,也就是如果存在系统阻塞调用,阻塞了 M,又不够用的情况下,M 会不断增加。
- M 不断增加的话,如果本地队列挂载在 M 上,那就意味着本地队列也会随之增加。这显然是不合理的,因为本地队列的管理会变得复杂,且 Work Stealing 性能会大幅度下降。
- M 被系统调用阻塞后,我们是期望把他既有未执行的任务分配给其他继续运行的,而不是一阻塞就导致全部停止。
因此使用 M 是不合理的,那么引入新的组件 P,把本地队列关联到 P 上,就能很好的解决这个问题。
4、调度器的设计策略
复用线程:避免频繁的创建、销毁线程,而是对线程的复用。
1)work stealing(工作量窃取)机制
当本线程无可运行的 G 时,尝试从其他线程绑定的 P 偷取 G,而不是销毁线程。
2)hand off(移交)机制
当本线程因为 G 进行系统调用阻塞时,线程释放绑定的 P,把 P 转移给其他空闲的线程执行。
利用并行:GOMAXPROCS 设置 P 的数量,最多有 GOMAXPROCS 个线程分布在多个 CPU 上同时运行。GOMAXPROCS 也限制了并发的程度,比如 GOMAXPROCS = 核数/2,则最多利用了一半的 CPU 核进行并行。
抢占:在 coroutine 中要等待一个协程主动让出 CPU 才执行下一个协程,在 Go 中,一个 goroutine 最多占用 CPU 10ms,防止其他 goroutine 被饿死,这就是 goroutine 不同于 coroutine 的一个地方。
全局 G 队列:在新的调度器中依然有全局 G 队列,但功能已经被弱化了,当 M 执行 work stealing 从其他 P 偷不到 G 时,它可以从全局 G 队列获取 G。
5、抢占式调度是如何抢占的?
基于协作式抢占
基于信号量抢占
就像操作系统要负责线程的调度一样,Go 的 runtime 要负责 goroutine 的调度。现代操作系统调度线程都是抢占式的,我们不能依赖用户代码主动让出 CPU,或者因为 IO、锁等待而让出,这样会造成调度的不公平。基于经典的时间片算法,当线程的时间片用完之后,会被时钟中断给打断,调度器会将当前线程的执行上下文进行保存,然后恢复下一个线程的上下文,分配新的时间片令其开始执行。这种抢占对于线程本身是无感知的,系统底层支持,不需要开发人员特殊处理。
基于时间片的抢占式调度有个明显的优点,能够避免 CPU 资源持续被少数线程占用,从而使其他线程长时间处于饥饿状态。goroutine 的调度器也用到了时间片算法,但是和操作系统的线程调度还是有些区别的,因为整个 Go 程序都是运行在用户态的,所以不能像操作系统那样利用时钟中断来打断运行中的 goroutine。也得益于完全在用户态实现,goroutine 的调度切换更加轻量。
上面这两段文字只是对调度的一个概括,具体的协作式调度、信号量调度大家还需要去详细了解,这偏底层了,大厂或者中高级开发会问。(字节就问了)
6、调度器的生命周期

特殊的 M0 和 G0
M0
M0 是启动程序后的编号为 0 的主线程,这个 M 对应的实例会在全局变量 runtime.m0 中,不需要在 heap 上分配,M0 负责执行初始化操作和启动第一个 G, 在之后 M0 就和其他的 M 一样了。
G0
G0 是每次启动一个 M 都会第一个创建的 goroutine,G0 仅用于负责调度的 G,G0 不指向任何可执行的函数, 每个 M 都会有一个自己的 G0。在调度或系统调用时会使用 G0 的栈空间, 全局变量的 G0 是 M0 的 G0。
我们来跟踪一段代码
package main
import "fmt"
func main() {
fmt.Println("Hello world")
}接下来我们来针对上面的代码对调度器里面的结构做一个分析。
也会经历如上图所示的过程:
- runtime 创建最初的线程 m0 和 goroutine g0,并把 2 者关联。
- 调度器初始化:初始化 m0、栈、垃圾回收,以及创建和初始化由 GOMAXPROCS 个 P 构成的 P 列表。
- 示例代码中的 main 函数是 main.main,runtime 中也有 1 个 main 函数——runtime.main,代码经过编译后,runtime.main 会调用 main.main,程序启动时会为 runtime.main 创建 goroutine,称它为 main goroutine 吧,然后把 main goroutine 加入到 P 的本地队列。
- 启动 m0,m0 已经绑定了 P,会从 P 的本地队列获取 G,获取到 main goroutine。
- G 拥有栈,M 根据 G 中的栈信息和调度信息设置运行环境
- M 运行 G
- G 退出,再次回到 M 获取可运行的 G,这样重复下去,直到 main.main 退出,runtime.main 执行 Defer 和 Panic 处理,或调用 runtime.exit 退出程序。
调度器的生命周期几乎占满了一个 Go 程序的一生,runtime.main 的 goroutine 执行之前都是为调度器做准备工作,runtime.main 的 goroutine 运行,才是调度器的真正开始,直到 runtime.main 结束而结束。
锁相关
1、除了 mutex 以外还有那些方式安全读写共享变量?
- 将共享变量的读写放到一个 goroutine 中,其它 goroutine 通过 channel 进行读写操作。
- 可以用个数为 1 的信号量(semaphore)实现互斥
- 通过 Mutex 锁实现
2、Go 如何实现原子操作?
答:原子操作就是不可中断的操作,外界是看不到原子操作的中间状态,要么看到原子操作已经完成,要么看到原子操作已经结束。在某个值的原子操作执行的过程中,CPU 绝对不会再去执行其他针对该值的操作,那么其他操作也是原子操作。
Go 语言的标准库代码包 sync/atomic 提供了原子的读取(Load 为前缀的函数)或写入(Store 为前缀的函数)某个值(这里细节还要多去查查资料)。
原子操作与互斥锁的区别
1)、互斥锁是一种数据结构,用来让一个线程执行程序的关键部分,完成互斥的多个操作。
2)、原子操作是针对某个值的单个互斥操作。
3、Mutex 是悲观锁还是乐观锁?悲观锁、乐观锁是什么?
悲观锁
悲观锁:当要对数据库中的一条数据进行修改的时候,为了避免同时被其他人修改,最好的办法就是直接对该数据进行加锁以防止并发。这种借助数据库锁机制,在修改数据之前先锁定,再修改的方式被称之为悲观并发控制【Pessimistic Concurrency Control,缩写“PCC”,又名“悲观锁”】。
乐观锁
乐观锁是相对悲观锁而言的,乐观锁假设数据一般情况不会造成冲突,所以在数据进行提交更新的时候,才会正式对数据的冲突与否进行检测,如果冲突,则返回给用户异常信息,让用户决定如何去做。乐观锁适用于读多写少的场景,这样可以提高程序的吞吐量
4、Mutex 有几种模式?
1)正常模式
- 当前的 mutex 只有一个 goruntine 来获取,那么没有竞争,直接返回。
- 新的 goruntine 进来,如果当前 mutex 已经被获取了,则该 goruntine 进入一个先入先出的 waiter 队列,在 mutex 被释放后,waiter 按照先进先出的方式获取锁。该 goruntine 会处于自旋状态(不挂起,继续占有 cpu)。
- 新的 goruntine 进来,mutex 处于空闲状态,将参与竞争。新来的 goroutine 有先天的优势,它们正在 CPU 中运行,可能它们的数量还不少,所以,在高并发情况下,被唤醒的 waiter 可能比较悲剧地获取不到锁,这时,它会被插入到队列的前面。如果 waiter 获取不到锁的时间超过阈值 1 毫秒,那么,这个 Mutex 就进入到了饥饿模式。
2)饥饿模式
在饥饿模式下,Mutex 的拥有者将直接把锁交给队列最前面的 waiter。新来的 goroutine 不会尝试获取锁,即使看起来锁没有被持有,它也不会去抢,也不会 spin(自旋),它会乖乖地加入到等待队列的尾部。 如果拥有 Mutex 的 waiter 发现下面两种情况的其中之一,它就会把这个 Mutex 转换成正常模式:
- 此 waiter 已经是队列中的最后一个 waiter 了,没有其它的等待锁的 goroutine 了;
- 此 waiter 的等待时间小于 1 毫秒。
5、sync.Mutex
sync.Mutex 是 Go 语言标准库 sync 包中的一个互斥锁类型,用于在多个 goroutine 之间同步对共享资源的访问。当多个 goroutine 需要访问同一个资源时,使用 sync.Mutex 可以确保在任何时刻只有一个 goroutine 能够访问该资源,从而避免数据竞争和不一致性的问题。
主要特点
- 互斥性:在任何时刻,只有一个 goroutine 可以持有
sync.Mutex的锁。如果多个 goroutine 尝试同时获取锁,那么除了第一个成功获取锁的 goroutine 之外,其他 goroutine 将被阻塞,直到锁被释放。 - 非重入性:如果一个 goroutine 已经持有了
sync.Mutex的锁,那么它不能再次请求这个锁,这会导致死锁。
方法
sync.Mutex 提供了两个主要方法:
Lock():尝试获取锁。如果锁已经被其他 goroutine 持有,则调用者将阻塞,直到锁被释放。Unlock():释放锁。调用此方法之前必须先成功调用Lock()。如果在一个没有锁的sync.Mutex上调用Unlock(),将会导致 panic。
使用场景
sync.Mutex 适用于需要严格互斥访问共享资源的场景。例如,在并发编程中,如果有多个 goroutine 需要修改同一个数据结构或访问同一个文件,就应该使用 sync.Mutex 来确保操作的原子性和数据的一致性。
6、sync.RWMutex
sync.RWMutex 是 Go 语言标准库 sync 包中的一个类型,它实现了读写互斥锁(Reader-Writer Mutex)。与普通的互斥锁(如 sync.Mutex)相比,sync.RWMutex 允许多个读操作同时进行,但写操作会完全互斥。这意味着在任何时刻,可以有多个 goroutine 同时读取某个资源,但写入资源时,必须保证没有其他 goroutine 在读取或写入该资源。
主要特点
- 多个读者,单一写者:允许多个读操作并发执行,但写操作会阻塞所有其他读写操作。
- 优化读性能:通过允许多个读操作同时进行,提高了读操作的并发性能。
- 写操作独占性:写操作在执行时会阻止所有其他读写操作,确保数据的一致性和完整性。
方法
sync.RWMutex 提供了以下主要方法:
Lock():加写锁。如果锁已被其他 goroutine 获取(无论是读锁还是写锁),则调用者将阻塞,直到锁被释放。Unlock():释放写锁。调用此方法之前必须先成功调用Lock()。RLock():加读锁。如果锁已被其他 goroutine 获取为写锁,则调用者将阻塞,但如果有其他 goroutine 持有读锁,则调用者可以立即获取读锁。RUnlock():释放读锁。调用此方法之前必须先成功调用RLock()。
使用场景
sync.RWMutex 适用于读多写少的场景,可以显著提高程序的并发性能。例如,在缓存系统、配置管理系统等场景中,读操作远多于写操作,使用 sync.RWMutex 可以在保证数据一致性的同时,提高读操作的并发性。
7、什么是自旋锁
自旋锁是指当一个线程(在 Go 中是 Goroutine)在获取锁的时候,如果锁已经被其他线程获取,那么该线程将循环等待(自旋),不断判断锁是否已经被释放,而不是进入睡眠状态。这种行为在某些情况下可能会导致资源的过度占用,特别是当锁持有时间较长或者自旋的 Goroutine 数量较多时。
自旋锁的核心思想是,如果预期锁很快就会被释放(即锁持有时间很短),那么让线程持续运行并检查锁的状态,而不是进入睡眠和唤醒的昂贵操作,可能会更加高效。然而,如果锁被长时间持有,或者多个线程同时竞争锁,自旋锁可能会导致大量的 CPU 时间被浪费在无效的循环等待上,这种情况称为“自旋”。
在 Go 语言中,虽然标准库中没有直接提供自旋锁的实现,但开发者可以通过原子操作和其他同步原语来实现自定义的自旋锁。然而,由于自旋锁可能导致 CPU 资源的过度占用,因此在决定使用自旋锁之前,应该仔细考虑其适用性和潜在的性能影响。在许多情况下,使用互斥锁或其他更高级的同步机制可能是更好的选择。
8、go 里面怎么实现一个自旋锁
在 Go 语言中,实现一个自旋锁通常涉及使用原子操作来确保对锁状态的并发访问是安全的。下面是一个简单的自旋锁实现的例子:
package main
import (
"sync/atomic"
"time"
)
type Spinlock struct {
locked int32
}
func (s *Spinlock) Lock() {
for !atomic.CompareAndSwapInt32(&s.locked, 0, 1) {
// 这里可以添加一些退避策略,比如随机等待一段时间,以避免过多的CPU占用
// time.Sleep(time.Nanosecond) // 注意:实际使用中可能不需要或想要这样的退避
}
}
func (s *Spinlock) Unlock() {
atomic.StoreInt32(&s.locked, 0)
}
func main() {
var lock Spinlock
// 示例:使用自旋锁
go func() {
lock.Lock()
// 执行一些操作...
lock.Unlock()
}()
// 在另一个goroutine中尝试获取锁
go func() {
lock.Lock()
// 执行一些操作...
lock.Unlock()
}()
// 等待足够的时间以确保goroutines完成
time.Sleep(time.Second)
}在这个例子中,
Spinlock结构体有一个int32类型的字段locked,用于表示锁的状态。Lock方法使用atomic.CompareAndSwapInt32原子操作来尝试将locked从 0(未锁定)更改为 1(已锁定)。如果锁已经被另一个 goroutine 持有(即locked为 1),则CompareAndSwapInt32会返回false,并且循环会继续。Unlock方法使用atomic.StoreInt32原子操作将locked设置回 0,表示锁已被释放。
需要注意的是,在实际应用中,自旋锁可能会导致 CPU 资源的过度占用,特别是在锁被长时间持有或存在大量竞争的情况下。因此,在使用自旋锁之前,应该仔细考虑其适用性和潜在的性能影响。在许多情况下,使用互斥锁(sync.Mutex)或其他更高级的同步机制可能是更好的选择。
9、什么情况下会更改失败
在自旋锁的实现中,更改失败通常指的是尝试获取锁时未能成功将锁的状态从“未锁定”更改为“已锁定”。这种情况通常发生在以下几种情境中:
锁已被其他线程持有
- 当一个线程尝试通过自旋锁获取对共享资源的访问权时,如果该锁当前已被另一个线程持有,那么尝试更改锁状态的原子操作(如
atomic.CompareAndSwap)将失败,因为条件(锁为未锁定状态)不满足。
竞争条件
- 在多线程环境中,多个线程可能几乎同时尝试获取同一个自旋锁。由于 CPU 调度和线程执行的并发性,这些尝试可能几乎同时发生,导致多个线程在锁被释放后立即尝试获取它。尽管自旋锁设计用于快速响应锁状态的更改,但在高竞争条件下,仍然可能存在多个线程同时看到锁为未锁定状态的情况,从而导致多个更改尝试中只有一个成功。
解决方案
- 设置自旋次数限制:为了避免在锁被长时间持有时浪费 CPU 资源,可以为自旋锁设置自旋次数的限制。一旦达到该限制,尝试获取锁的线程将放弃自旋并进入睡眠状态,等待锁被释放。
- 使用退避策略:在自旋期间,可以尝试使用退避策略(如指数退避),以减少 CPU 的占用率并提高系统的整体性能。
- 考虑使用其他同步机制:如果自旋锁不适用于特定场景(如锁持有时间较长、竞争激烈等),则可以考虑使用其他同步机制(如互斥锁、读写锁等)。
总之,自旋锁更改失败通常是由于锁已被其他线程持有、竞争条件、系统或硬件限制以及编程错误等原因导致的。为了解决这个问题,可以采取设置自旋次数限制、使用退避策略以及考虑使用其他同步机制等措施。
10、goroutine 的自旋占用资源如何解决
Goroutine 的自旋占用资源问题主要涉及到 Goroutine 在等待锁或其他资源时的一种行为模式,即自旋锁(spinlock)。自旋锁是指当一个线程(在 Go 中是 Goroutine)在获取锁的时候,如果锁已经被其他线程获取,那么该线程将循环等待(自旋),不断判断锁是否已经被释放,而不是进入睡眠状态。这种行为在某些情况下可能会导致资源的过度占用,特别是当锁持有时间较长或者自旋的 Goroutine 数量较多时。
针对 Goroutine 的自旋占用资源问题,可以从以下几个方面进行解决或优化:
- 减少自旋锁的使用
评估必要性:首先评估是否真的需要使用自旋锁。在许多情况下,互斥锁(mutex)已经足够满足需求,因为互斥锁在资源被占用时会让调用者进入睡眠状态,从而减少对 CPU 的占用。
优化锁的设计:考虑使用更高级的同步机制,如读写锁(rwmutex),它允许多个读操作同时进行,而写操作则是互斥的。这可以显著减少锁的竞争,从而降低自旋的需求。
- 优化自旋锁的实现
设置自旋次数限制:在自旋锁的实现中加入自旋次数的限制,当自旋达到一定次数后,如果仍未获取到锁,则让 Goroutine 进入睡眠状态。这样可以避免长时间的无效自旋,浪费 CPU 资源。
利用 Go 的调度器特性:Go 的调度器在检测到 Goroutine 长时间占用 CPU 而没有进展时,会主动进行抢占式调度,将 Goroutine 暂停并让出 CPU。这可以在一定程度上缓解自旋锁带来的资源占用问题。
- 监控和调整系统资源
监控系统性能:通过工具(如 pprof、statsviz 等)监控 Go 程序的运行时性能,包括 CPU 使用率、内存占用等指标。这有助于及时发现和解决资源占用过高的问题。
调整 Goroutine 数量:根据系统的负载情况动态调整 Goroutine 的数量。例如,在高并发场景下适当增加 Goroutine 的数量以提高处理能力,但在负载降低时及时减少 Goroutine 的数量以避免资源浪费。
- 利用 Go 的并发特性
充分利用多核 CPU:通过设置 runtime.GOMAXPROCS 来指定 Go 运行时使用的逻辑处理器数量,使其尽可能接近或等于物理 CPU 核心数,从而充分利用多核 CPU 的并行处理能力。
使用 Channel 进行通信:Go 鼓励使用 Channel 进行 Goroutine 之间的通信和同步,而不是直接使用锁。Channel 可以有效地避免死锁和竞态条件,并且减少了锁的使用,从而降低了资源占用的风险。
综上所述,解决 Goroutine 的自旋占用资源问题需要从多个方面入手,包括减少自旋锁的使用、优化自旋锁的实现、监控和调整系统资源以及充分利用 Go 的并发特性等。通过这些措施的综合应用,可以有效地降低 Goroutine 在自旋过程中对系统资源的占用。
并发相关
1、Go 中主协程如何等待其余协程退出?
答:Go 的 sync.WaitGroup 是等待一组协程结束,sync.WaitGroup 只有 3 个方法,Add()是添加计数,Done()减去一个计数,Wait()阻塞直到所有的任务完成。Go 里面还能通过有缓冲的 channel 实现其阻塞等待一组协程结束,这个不能保证一组 goroutine 按照顺序执行,可以并发执行协程。Go 里面能通过无缓冲的 channel 实现其阻塞等待一组协程结束,这个能保证一组 goroutine 按照顺序执行,但是不能并发执行。
**啰嗦一句:**循环智能二面,手写代码部分时,三个协程按交替顺序打印数字,最后题目做出来了,问我代码中 Add()是什么意思,我回答的不是很清晰,这家公司就没有然后了。Add()表示协程计数,可以一次 Add 多个,如 Add(3),可以多次 Add(1);然后每个子协程必须调用 done(),这样才能保证所有子协程结束,主协程才能结束。
2、怎么控制并发数?
第一,有缓冲通道
根据通道中没有数据时读取操作陷入阻塞和通道已满时继续写入操作陷入阻塞的特性,正好实现控制并发数量。
func main() {
count := 10 // 最大支持并发
sum := 100 // 任务总数
wg := sync.WaitGroup{} //控制主协程等待所有子协程执行完之后再退出。
c := make(chan struct{}, count) // 控制任务并发的chan
defer close(c)
for i := 0; i < sum; i++ {
wg.Add(1)
c <- struct{}{} // 作用类似于waitgroup.Add(1)
go func(j int) {
defer wg.Done()
fmt.Println(j)
<-c // 执行完毕,释放资源
}(i)
}
wg.Wait()
}第二,三方库实现的协程池
import (
"github.com/Jeffail/tunny"
"log"
"time"
)
func main() {
pool := tunny.NewFunc(10, func(i interface{}) interface{} {
log.Println(i)
time.Sleep(time.Second)
return nil
})
defer pool.Close()
for i := 0; i < 500; i++ {
go pool.Process(i)
}
time.Sleep(time.Second * 4)
}3、多个 goroutine 对同一个 map 写会 panic,异常是否可以用 defer 捕获?
可以捕获异常,但是只能捕获一次,Go 语言,可以使用多值返回来返回错误。不要用异常代替错误,更不要用来控制流程。在极个别的情况下,才使用 Go 中引入的 Exception 处理:defer, panic, recover Go 中,对异常处理的原则是:多用 error 包,少用 panic
defer func() {
if err := recover(); err != nil {
// 打印异常,关闭资源,退出此函数
fmt.Println(err)
}
}()4、如何优雅的实现一个 goroutine 池
(百度、手写代码,本人面传音控股被问道:请求数大于消费能力怎么设计协程池)
这一块能啃下来,offer 满天飞,这应该是保证高并发系统稳定性、高可用的核心部分之一。
建议参考:
Golang 学习篇--协程池_Word 哥的博客-CSDN 博客_golang 协程池 blog.csdn.net/finghting321/article/details/106492915/
这篇文章的目录是:
- 为什么需要协程池?
- 简单的协程池
- go-playground/pool
- ants(推荐)
所以直接研究 ants 底层吧,省的造轮子。
5、golang 实现多并发请求(发送多个 get 请求)
在 go 语言中其实有两种方法进行协程之间的通信。一个是共享内存、一个是消息传递
//基本的GET请求
package main
import (
"fmt"
"io/ioutil"
"net/http"
"time"
"sync"
"runtime"
)
// 计数器
var counter int = 0
func httpget(lock *sync.Mutex){
lock.Lock()
counter++
resp, err := http.Get("http://localhost:8000/rest/api/user")
if err != nil {
fmt.Println(err)
return
}
defer resp.Body.Close()
body, err := ioutil.ReadAll(resp.Body)
fmt.Println(string(body))
fmt.Println(resp.StatusCode)
if resp.StatusCode == 200 {
fmt.Println("ok")
}
lock.Unlock()
}
func main() {
start := time.Now()
lock := &sync.Mutex{}
for i := 0; i < 800; i++ {
go httpget(lock)
}
for {
lock.Lock()
c := counter
lock.Unlock()
runtime.Gosched()
if c >= 800 {
break
}
}
end := time.Now()
consume := end.Sub(start).Seconds()
fmt.Println("程序执行耗时(s):", consume)
}问题
我们可以看到共享内存的方式是可以做到并发,但是我们需要利用共享变量来进行协程的通信,也就需要使用互斥锁来确保数据安全性,导致代码啰嗦,复杂话,不易维护。我们后续使用 go 的消息传递方式避免这些问题。
//基本的GET请求
package main
import (
"fmt"
"io/ioutil"
"net/http"
"time"
)
// HTTP get请求
func httpget(ch chan int){
resp, err := http.Get("http://localhost:8000/rest/api/user")
if err != nil {
fmt.Println(err)
return
}
defer resp.Body.Close()
body, err := ioutil.ReadAll(resp.Body)
fmt.Println(string(body))
fmt.Println(resp.StatusCode)
if resp.StatusCode == 200 {
fmt.Println("ok")
}
ch <- 1
}
// 主方法
func main() {
start := time.Now()
// 注意设置缓冲区大小要和开启协程的个人相等
chs := make([]chan int, 2000)
for i := 0; i < 2000; i++ {
chs[i] = make(chan int)
go httpget(chs[i])
}
for _, ch := range chs {
<- ch
}
end := time.Now()
consume := end.Sub(start).Seconds()
fmt.Println("程序执行耗时(s):", consume)
}总结:
我们通过 go 语言的管道 channel 来实现并发请求,能够解决如何避免传统共享内存实现并发的很多问题而且效率会高于共享内存的方法。
6、sync.pool
sync.Pool 是 Go 语言在标准库 sync 包中提供的一个类型,它主要用于存储和复用临时对象,以减少内存分配的开销,提高性能。以下是对 sync.Pool 的详细解析:
基本概念
sync.Pool 是一个可以存储任意类型的临时对象的集合。当你需要一个新的对象时,可以先从 sync.Pool 中尝试获取;如果 sync.Pool 中有可用的对象,则直接返回该对象;如果没有,则需要自行创建。使用完对象后,可以将其放回 sync.Pool 中,以供后续再次使用。
主要特点
- 减少内存分配和垃圾回收(GC)压力:通过复用已经分配的对象,
sync.Pool可以显著减少内存分配的次数,从而减轻 GC 的压力,提高程序的性能。 - 并发安全:
sync.Pool是 Goroutine 并发安全的,多个 Goroutine 可以同时从sync.Pool中获取和放回对象,而无需额外的同步措施。 - 自动清理:Go 的垃圾回收器在每次垃圾回收时,都会清除
sync.Pool中的所有对象。因此,你不能假设一个对象被放入sync.Pool后就会一直存在。
使用场景
sync.Pool 适用于以下场景:
- 对象实例创建开销较大的场景,如数据库连接、大型数据结构等。
- 需要频繁创建和销毁临时对象的场景,如 HTTP 处理函数中频繁创建和销毁的请求上下文对象。
使用方法
- 创建 Pool 实例:首先,你需要创建一个
sync.Pool的实例,并配置New方法。New方法是一个无参函数,用于在sync.Pool中没有可用对象时创建一个新的对象。
var pool = &sync.Pool{
New: func() interface{} {
return new(YourType) // 替换 YourType 为你的类型
},
}- 获取对象:使用
Get方法从sync.Pool中获取对象。Get方法会返回sync.Pool中已经存在的对象(如果存在的话),或者调用New方法创建一个新的对象。
obj := pool.Get().(*YourType) // 替换 YourType 为你的类型,并进行类型断言- 使用对象:获取到对象后,你可以像使用普通对象一样使用它。
- 放回对象:使用完对象后,使用
Put方法将对象放回sync.Pool中,以供后续再次使用。
pool.Put(obj)注意事项
- 对象状态未知:从
sync.Pool中获取的对象的状态是未知的。因此,在使用对象之前,你应该将其重置到适当的初始状态。 - 自动清理:由于 Go 的垃圾回收器会清理
sync.Pool中的对象,因此你不能依赖sync.Pool来长期存储对象。 - 不适合所有场景:
sync.Pool并不适合所有需要对象池的场景。特别是对于那些需要精确控制对象生命周期的场景,你可能需要实现自定义的对象池。
总的来说,sync.Pool 是 Go 语言提供的一个非常有用的工具,它可以帮助你减少内存分配和垃圾回收的开销,提高程序的性能。然而,在使用时需要注意其特性和局限,以免发生不可预见的问题。
垃圾回收-GC
Golang 三色标记+混合写屏障 GC 模式全分析-地鼠文档
- 算法:Golang 采用三色标记清扫法进行垃圾回收,以减少 STW(Stop The World)的时间。写屏障技术被用来避免在并发标记过程中产生的误清扫问题。
- 触发条件:垃圾回收的触发条件包括内存分配达到一定比例、长时间未触发 GC、手动调用 runtime.GC()等。
1、GC 算法有四种:
- 引用计数:对每个对象维护一个引用计数,当引用该对象的对象被销毁时,引用计数减 1,当引用计数器为 0 时回收该对象。
- 优点:对象可以很快地被回收,不会出现内存耗尽或达到某个阀值时才回收。
- 缺点:不能很好地处理循环引用,而且实时维护引用计数,也有一定的代价。
- 代表语言:Python、PHP、Swift
- 标记-清除:从根变量开始遍历所有引用的对象,引用的对象标记为”被引用”,没有被标记的进行回收。
- 优点:解决了引用计数的缺点。
- 缺点:需要 STW,即要暂时停掉程序运行。
- 代表语言:Golang(其采用三色标记法)
- 节点复制:节点复制也是基于追踪的算法。其将整个堆等分为两个半区(semi-space),一个包含现有数据,另一个包含已被废弃的数据。节点复制式垃圾收集从切换(flip)两个半区的角色开始,然后收集器在老的半区,也就是 Fromspace 中遍历存活的数据结构,在第一次访问某个单元时把它复制到新半区,也就是 Tospace 中去。 在 Fromspace 中所有存活单元都被访问过之后,收集器在 Tospace 中建立一个存活数据结构的副本,用户程序可以重新开始运行了。
- 优点:
- 所有存活的数据结构都缩并地排列在 Tospace 的底部,这样就不会存在内存碎片的问题
- 获取新内存可以简单地通过递增自由空间指针来实现。
- 缺点:内存得不到充分利用,总有一半的内存空间处于浪费状态。
- 优点:
- 分代收集:按照对象生命周期长短划分不同的代空间,生命周期长的放入老年代,而短的放入新生代,不同代有不同的回收算法和回收频率。
- 优点:回收性能好
- 缺点:算法复杂
- 代表语言: JAVA
2、Go 垃圾回收机制的演变
Go 的 GC 回收有三次演进过程,Go V1.3 之前普通标记清除(mark and sweep)方法,整体过程需要启动 STW,效率极低。GoV1.5 三色标记法,堆空间启动写屏障,栈空间不启动,全部扫描之后,需要重新扫描一次栈(需要 STW),效率普通。GoV1.8 三色标记法,混合写屏障机制:栈空间不启动(全部标记成黑色),堆空间启用写屏障,整个过程不要 STW,效率高。
Go 1.3 及之前
- Stop-the-World (STW): 在这些早期版本中,垃圾回收是全局停止的,即在进行垃圾回收时,所有应用程序的 goroutine 都会暂停。这种方式导致较长的停顿时间,对性能有显著影响。
Go 1.5
- 三色标记清除和并发标记: 引入了并发标记阶段,使得标记过程可以与应用程序的执行并发进行。虽然依然有停顿,但停顿时间显著减少。
- 写屏障: 实现了写屏障技术,确保在并发标记过程中对活动对象的准确追踪。
Go 1.8
- Hybrid Barrier: 引入混合屏障机制,结合了写屏障和标记终止,进一步减少了 STW 时间。
- 非阻塞回收: 清除过程变为完全并发,减少了垃圾回收对应用程序的影响。
Go 1.9
- Pacer 改进: 对垃圾回收的节奏器(Pacer)进行了改进,使得垃圾回收周期更均匀,减少了突发性停顿。
- Sweep Termination 改进: 改进了清除终止阶段的并发性,进一步减少停顿时间。
Go 1.10
- 并行清除: 增加了对并行清除的支持,多个清除操作可以并行执行,提高了清除效率。
Go 1.11
- 更好的内存分配器: 优化了内存分配器,减少了垃圾回收压力。
- 对象再利用: 增强了对对象再利用的支持,减少了内存分配次数,从而降低了垃圾回收频率。
Go 1.12
- 内存剖析器改进: 引入新的内存剖析器,提供更精确的内存使用报告,帮助开发者更好地优化内存使用。
Go 1.13 - Go 1.15
- 进一步优化 Pacer: 持续改进 Pacer,确保垃圾回收的平滑进行,减少对应用程序的影响。
- 优化并发性: 增强了垃圾回收的并发性,进一步减少了停顿时间。
Go 1.16 及以后
- 内存使用优化: 持续改进内存分配和垃圾回收算法,提高内存使用效率。
- 低延迟 GC: 目标是在保持高吞吐量的同时,将垃圾回收的停顿时间进一步降低。
- 更智能的内存管理: 引入更多智能化的内存管理策略,动态调整垃圾回收参数,以适应不同的工作负载。
总结
Go 语言的垃圾回收机制随着版本的演变不断优化,从早期的全局停止到现在的并发标记和清除,逐步减少了垃圾回收对应用程序性能的影响。未来的版本将继续致力于降低垃圾回收的停顿时间和提高内存管理效率,为开发者提供更高效、更稳定的运行环境。
3、三色标记法的流程
为什么需要三色标记?
三色标记的目的:
- 主要是利用 Tracing GC(Tracing GC 是垃圾回收的一个大类,另外一个大类是引用计数) 做增量式垃圾回收,降低最大暂停时间。
- 原生 Tracing GC 只有黑色和白色,没有中间的状态,这就要求 GC 扫描过程必须一次性完成,得到最后的黑色和白色对象。在前面增量式 GC 中介绍到了,这种方式会存在较大的暂停时间。
- 三色标记增加了中间状态灰色,增量式 GC 运行过程中,应用线程的运行可能改变了对象引用树,只要让黑色对象直接引用白色对象,GC 就可以增量式的运行,减少停顿时间。
什么是三色标记?
三色标记,通过字面意思我们就可以知道它由 3 种颜色组成:
- 黑色 Black:表示对象是可达的,即使用中的对象,黑色是已经被扫描的对象。
- 灰色 Gary:表示被黑色对象直接引用的对象,但还没对它进行扫描。
- 白色 White:白色是对象的初始颜色,如果扫描完成后,对象依然还是白色的,说明此对象是垃圾对象。
三色标记规则
黑色不能指向白色对象。即黑色可以指向灰色,灰色可以指向白色。
三色标记法,主要流程如下:
三色标记算法是对标记阶段的改进,原理如下:
- 起初所有对象都是白色。
- 从根出发扫描所有可达对象,标记为灰色,放入待处理队列。
- 从队列取出灰色对象,将其引用对象标记为灰色放入队列,自身标记为黑色。
- 重复 3,直到灰色对象队列为空。此时白色对象即为垃圾,进行回收。
三色法标记主要是第一部分是扫描所有对象进行三色标记,标记为黑色、灰色和白色,标记完成后只有黑色和白色对象,黑色代表使用中对象,白色对象代表垃圾,灰色是白色过渡到黑色的中间临时状态,第二部分是清扫垃圾,即清理白色对象。
第一部分包含了栈扫描、标记和标记结束 3 个阶段。在栈扫描之前有 2 个重要的准备:STW(Stop The World)和开启写屏障(WB,Write Barrier)。
STW 是 Stop The World,指会暂停所有正在执行的用户线程/协程,进行垃圾回收的操作,在这之前会进行一些准备工作,比如开启 Write Barrier,把全局变量,以及每个 goroutine 中的 Root 对象 收集起来,Root 对象是标记扫描的源头,可以从 Root 对象依次索引到使用中的对象,STW 为垃圾对象的扫描和标记提供了必要的条件。
每个 P 都有一个 mcache ,每个 mcache 都有 1 个 Span 用来存放 TinyObject,TinyObject 都是不包含指针的对象,所以这些对象可以直接标记为黑色,然后关闭 STW。
每个 P 都有 1 个进行扫描标记的 goroutine,可以进行并发标记,关闭 STW 后,这些 goroutine 就变成可运行状态,接收 Go Scheduler 的调度,被调度时执行 1 轮标记,它负责第 1 部分任务:栈扫描、标记和标记结束。
栈扫描阶段就是把前面搜集的 Root 对象找出来,标记为黑色,然后把它们引用的对象也找出来,标记为灰色,并且加入到 gcWork 队列,gcWork 队列保存了灰色的对象,每个灰色的对象都是一个 Work。
后面可以进入标记阶段,它是一个循环,不断的从 gcWork 队列中取出 work,所指向的对象标记为黑色,该对象指向的对象标记为灰色,然后加入队列,直到队列为空。 然后进入标记结束阶段,再次开启 STW,不同的版本处理方式是不同的。
在 Go1.7 的版本是 Dijkstra 写屏障,这个写屏障只监控堆上指针数据的变动,由于成本原因,没有监控栈上指针的变动,由于应用 goroutine 和 GC 的标记 goroutine 都在运行,当栈上的指针指向的对象变更为白色对象时,这个白色对象应当标记为黑色,需要再次扫描全局变量和栈,以免释放这类不该释放的对象。
在 Go1.8 及以后的版本引入了混合写屏障,这个写屏障依然不监控栈上指针的变动,但是它的策略,使得无需再次扫描栈和全局变量,但依然需要 STW 然后进行一些检查。
标记结束阶段的最后会关闭写屏障,然后关闭 STW,唤醒熟睡已久的负责清扫垃圾的 goroutine。
清扫 goroutine 是应用启动后立即创建的一个后台 goroutine,它会立刻进入睡眠,等待被唤醒,然后执行垃圾清理:把白色对象挨个清理掉,清扫 goroutine 和应用 goroutine 是并发进行的。清扫完成之后,它再次进入睡眠状态,等待下次被唤醒。
最后执行一些数据统计和状态修改的工作,并且设置好触发下一轮 GC 的阈值,把 GC 状态设置为 Off。
这写基本是 Go 垃圾回收的流程,但是在 go1.12 的源码稍微有一些不同,例如在标记结束后,就开始设置各种状态数据以及把 GC 状态成了 Off,在开启一轮 GC 时,会自动检测当前是否处于 Off,如果不是 Off,则当前 goroutine 会调用清扫函数,帮助清扫 goroutine 一起清扫 span,实际的 Go 垃圾回收流程以源码为准。
这里需要提下 go 的对象大小定义:
- 大对象是大于 32KB 的。
- 小对象 16KB 到 32KB 的。
- Tiny 对象指大小在 1Byte 到 16Byte 之间并且不包含指针的对象。

三色标记的一个明显好处是能够让用户程序和 mark 并发的进行。
4、混合写屏障规则是(GoV1.8 )
在 Go 语言的垃圾回收(GC)机制中,对象的标记和写屏障的应用过程可以优化描述为以下步骤:
- GC 开始与根集合标记:
- GC 启动时,会先进行一次短暂的停顿(STW),以初始化 GC 的内部状态。
- 在这次停顿中,所有活跃的对象(如全局变量、活跃栈帧中的指针等)被识别为根对象,并标记为灰色,表示它们需要被进一步扫描以确定其可达性。
- 并发标记阶段:
- GC 与用户程序并发运行,从根集合开始,递归地扫描并标记所有可达的对象。
- 插入写屏障:当对象 A 新增一个指向对象 B 的指针时,如果对象 B 是白色(即未被标记),则将其标记为灰色。这确保了新增的引用不会导致对象 B 被错误地回收。
- 删除写屏障(在某些 Go 版本或实现中可能涉及,但具体行为可能有所不同):当对象 A 删除一个指向对象 B 的指针时,如果对象 B 是灰色或白色,则将其重新标记为灰色(如果是白色,则直接标记为灰色;如果是灰色,则保持灰色状态)。这样做可以确保在后续扫描中,对象 B 仍然会被访问到,从而防止其被错误地回收。
- 栈上对象的处理:
- 在 GC 期间,栈上创建的新对象最初是未标记的(即白色的),但由于它们是活跃对象,因此它们会很快被 GC 识别并处理。具体来说,当 GC 的标记器遍历到包含这些新对象的栈帧时,它们会被标记为灰色,并在后续的扫描过程中变为黑色。
- 标记完成与清理:
- 当并发标记阶段完成足够的工作量或达到预定条件后,GC 会再次执行 STW,以完成剩余的标记工作,并准备进入清理阶段。
- 清理阶段与用户程序并发进行,回收所有未被标记为可达(即黑色和灰色之外的对象)的内存。
- 对象删除与可达性:
- 需要注意的是,对象被删除(即其引用被移除)并不直接导致其被标记为灰色或任何其他特定颜色。相反,对象的可达性是通过 GC 的扫描过程来确定的。如果一个对象在扫描过程中没有被任何可达对象引用,则它最终会被识别为不可达,并在清理阶段被回收。
综上所述,Go 语言的 GC 机制通过并发标记、写屏障和清理阶段来优化内存管理,减少 STW 时间,并提高程序的性能和响应速度。关于对象的标记和写屏障的具体行为,需要根据 Go 的当前版本和具体实现来准确理解。
Go V1.8 引入的混合写屏障(Hybrid Write Barrier)是一种优化垃圾回收(GC)性能的机制,它结合了插入写屏障(Insert Write Barrier)和删除写屏障(Delete Write Barrier)的优点,以减少垃圾回收过程中的停顿时间(STW,Stop The World)。
5、插入写屏障规则
插入写屏障在对象 A 新增一个指向对象 B 的指针时触发。具体规则如下:
- 标记阶段:当对象 A 新增一个指向对象 B 的指针时,如果对象 B 是白色(未被标记),则将其标记为灰色(表示其需要被进一步扫描)。这样做可以确保在标记过程中不会遗漏任何可达对象。
- 目的:防止在并发标记过程中,由于新增的指针导致原本应该被回收的对象(白色对象)被错误地保留下来。
6、删除写屏障规则
删除写屏障在对象 A 删除一个指向对象 B 的指针时触发。具体规则如下:
- 标记阶段:当对象 A 删除一个指向对象 B 的指针时,如果对象 B 是灰色或白色,则将其重新标记为灰色(如果是白色,则直接标记为灰色;如果是灰色,则保持灰色状态)。这样做可以确保在后续扫描中,对象 B 仍然会被访问到,从而防止其被错误地回收。
- 清除阶段:在清除阶段开始时,所有在堆上的灰色对象都会被视为可达对象,因此不会被回收。删除写屏障确保了在并发修改指针的情况下,对象的可达性状态能够正确地被维护。
7、混合写屏障的优势
- 减少 STW 时间:通过并发标记和写屏障机制,Go V1.8 能够显著减少垃圾回收过程中的 STW 时间,从而提高程序的并发性能和响应速度。
- 提高内存使用效率:写屏障机制有助于更准确地识别垃圾对象,减少内存碎片的产生,提高内存的使用效率。
- 增强并发安全性:在并发环境下,写屏障机制能够确保垃圾回收过程的安全性和正确性,防止由于并发修改导致的内存错误。
总之,Go V1.8 的混合写屏障规则通过结合插入写屏障和删除写屏障的优点,有效地优化了垃圾回收的性能和安全性,为 Go 语言的高并发特性提供了坚实的支撑。
8、GC 的触发时机?
初级必问,分为系统触发和主动触发。
1)gcTriggerHeap:当所分配的堆大小达到阈值(由控制器计算的触发堆的大小)时,将会触发。
2)gcTriggerTime:当距离上一个 GC 周期的时间超过一定时间时,将会触发。时间周期以 runtime.forcegcperiod 变量为准,默认 2 分钟。
3)gcTriggerCycle:如果没有开启 GC,则启动 GC。
4)手动触发的 runtime.GC 方法。
内存相关
内存分配原理
垃圾回收原理
逃逸分析
Go 语言的内存模型及堆的分配管理
1、谈谈内存泄露,什么情况下内存会泄露?怎么定位排查内存泄漏问题?
答:go 中的内存泄漏一般都是 goroutine 泄漏,就是 goroutine 没有被关闭,或者没有添加超时控制,让 goroutine 一只处于阻塞状态,不能被 GC。
内存泄露有下面一些情况
1)如果 goroutine 在执行时被阻塞而无法退出,就会导致 goroutine 的内存泄漏,一个 goroutine 的最低栈大小为 2KB,在高并发的场景下,对内存的消耗也是非常恐怖的。
2)互斥锁未释放或者造成死锁会造成内存泄漏
3)time.Ticker 是每隔指定的时间就会向通道内写数据。作为循环触发器,必须调用 stop 方法才会停止,从而被 GC 掉,否则会一直占用内存空间。
4)字符串的截取引发临时性的内存泄漏
func main() {
var str0 = "12345678901234567890"
str1 := str0[:10]
}5)切片截取引起子切片内存泄漏
func main() {
var s0 = []int{0, 1, 2, 3, 4, 5, 6, 7, 8, 9}
s1 := s0[:3]
}6)函数数组传参引发内存泄漏【如果我们在函数传参的时候用到了数组传参,且这个数组够大(我们假设数组大小为 100 万,64 位机上消耗的内存约为 800w 字节,即 8MB 内存),或者该函数短时间内被调用 N 次,那么可想而知,会消耗大量内存,对性能产生极大的影响,如果短时间内分配大量内存,而又来不及 GC,那么就会产生临时性的内存泄漏,对于高并发场景相当可怕。】
排查方式:
一般通过 pprof 是 Go 的性能分析工具,在程序运行过程中,可以记录程序的运行信息,可以是 CPU 使用情况、内存使用情况、goroutine 运行情况等,当需要性能调优或者定位 Bug 时候,这些记录的信息是相当重要。
当然你能说说具体的分析指标更加分咯,有的面试官就喜欢他问什么,你简洁的回答什么,不喜欢巴拉巴拉详细解释一通,比如虾 P 面试官,不过他考察的内容特别多,可能是为了节约时间。
2、golang 的内存逃逸吗?什么情况下会发生内存逃逸?(必问)
答:1)本该分配到栈上的变量,跑到了堆上,这就导致了内存逃逸。2)栈是高地址到低地址,栈上的变量,函数结束后变量会跟着回收掉,不会有额外性能的开销。3)变量从栈逃逸到堆上,如果要回收掉,需要进行 gc,那么 gc 一定会带来额外的性能开销。编程语言不断优化 gc 算法,主要目的都是为了减少 gc 带来的额外性能开销,变量一旦逃逸会导致性能开销变大。
内存逃逸的情况如下:
1)方法内返回局部变量指针。
2)向 channel 发送指针数据。
3)在闭包中引用包外的值。
4)在 slice 或 map 中存储指针。
5)切片(扩容后)长度太大。
6)在 interface 类型上调用方法。
3、请简述 Go 是如何分配内存的?
Golang 内存分配是个相当复杂的过程,其中还掺杂了 GC 的处理,这里仅仅对其关键数据结构进行了说明,了解其原理而又不至于深陷实现细节。
- Golang 程序启动时申请一大块内存,并划分成 spans、bitmap、arena 区域
- arena 区域按页划分成一个个小块
- span 管理一个或多个页
- mcentral 管理多个 span 供线程申请使用
- mcache 作为线程私有资源,资源来源于 mcentral
4、go 内存分配器
5、Channel 分配在栈上还是堆上?哪些对象分配在堆上,哪些对象分配在栈上?
Channel 被设计用来实现协程间通信的组件,其作用域和生命周期不可能仅限于某个函数内部,所以 golang 直接将其分配在堆上
准确地说,你并不需要知道。Golang 中的变量只要被引用就一直会存活,存储在堆上还是栈上由内部实现决定而和具体的语法没有关系。
知道变量的存储位置确实和效率编程有关系。如果可能,Golang 编译器会将函数的局部变量分配到函数栈帧(stack frame)上。然而,如果编译器不能确保变量在函数 return 之后不再被引用,编译器就会将变量分配到堆上。而且,如果一个局部变量非常大,那么它也应该被分配到堆上而不是栈上。
当前情况下,如果一个变量被取地址,那么它就有可能被分配到堆上,然而,还要对这些变量做逃逸分析,如果函数 return 之后,变量不再被引用,则将其分配到栈上。
6、介绍一下大对象小对象,为什么小对象多了会造成 gc 压力?
小于等于 32k 的对象就是小对象,其它都是大对象。一般小对象通过 mspan 分配内存;大对象则直接由 mheap 分配内存。通常小对象过多会导致 GC 三色法消耗过多的 CPU。优化思路是,减少对象分配。
小对象:如果申请小对象时,发现当前内存空间不存在空闲跨度时,将会需要调用 nextFree 方法获取新的可用的对象,可能会触发 GC 行为。
大对象:如果申请大于 32k 以上的大对象时,可能会触发 GC 行为。
编译
1、逃逸分析是怎么进行的
在编译原理中,分析指针动态范围的方法称之为逃逸分析。通俗来讲,当一个对象的指针被多个方法或线程引用时,我们称这个指针发生了逃逸。
Go 语言的逃逸分析是编译器执行静态代码分析后,对内存管理进行的优化和简化,它可以决定一个变量是分配到堆还栈上。
写过 C/C++的同学都知道,调用著名的 malloc 和 new 函数可以在堆上分配一块内存,这块内存的使用和销毁的责任都在程序员。一不小心,就会发生内存泄露。
Go 语言里,基本不用担心内存泄露了。虽然也有 new 函数,但是使用 new 函数得到的内存不一定就在堆上。堆和栈的区别对程序员“模糊化”了,当然这一切都是 Go 编译器在背后帮我们完成的。
Go 语言逃逸分析最基本的原则是:如果一个函数返回对一个变量的引用,那么它就会发生逃逸。
简单来说,编译器会分析代码的特征和代码生命周期,Go 中的变量只有在编译器可以证明在函数返回后不会再被引用的,才分配到栈上,其他情况下都是分配到堆上。
Go 语言里没有一个关键字或者函数可以直接让变量被编译器分配到堆上,相反,编译器通过分析代码来决定将变量分配到何处。
对一个变量取地址,可能会被分配到堆上。但是编译器进行逃逸分析后,如果考察到在函数返回后,此变量不会被引用,那么还是会被分配到栈上。
编译器会根据变量是否被外部引用来决定是否逃逸:
- 如果函数外部没有引用,则优先放到栈中;
- 如果函数外部存在引用,则必定放到堆中;
Go 的垃圾回收,让堆和栈对程序员保持透明。真正解放了程序员的双手,让他们可以专注于业务,“高效”地完成代码编写。把那些内存管理的复杂机制交给编译器,而程序员可以去享受生活。
逃逸分析这种“骚操作”把变量合理地分配到它该去的地方。即使你是用 new 申请到的内存,如果我发现你竟然在退出函数后没有用了,那么就把你丢到栈上,毕竟栈上的内存分配比堆上快很多;反之,即使你表面上只是一个普通的变量,但是经过逃逸分析后发现在退出函数之后还有其他地方在引用,那我就把你分配到堆上。
如果变量都分配到堆上,堆不像栈可以自动清理。它会引起 Go 频繁地进行垃圾回收,而垃圾回收会占用比较大的系统开销(占用 CPU 容量的 25%)。
堆和栈相比,堆适合不可预知大小的内存分配。但是为此付出的代价是分配速度较慢,而且会形成内存碎片。栈内存分配则会非常快。栈分配内存只需要两个 CPU 指令:“PUSH”和“RELEASE”,分配和释放;而堆分配内存首先需要去找到一块大小合适的内存块,之后要通过垃圾回收才能释放。
通过逃逸分析,可以尽量把那些不需要分配到堆上的变量直接分配到栈上,堆上的变量少了,会减轻分配堆内存的开销,同时也会减少 gc 的压力,提高程序的运行速度。
2、GoRoot 和 GoPath 有什么用
GoRoot 是 Go 的安装路径。mac 或 unix 是在 /usr/local/go 路径上,来看下这里都装了些什么:

bin 目录下面:

pkg 目录下面:

Go 工具目录如下,其中比较重要的有编译器 compile,链接器 link:

GoPath 的作用在于提供一个可以寻找 .go 源码的路径,它是一个工作空间的概念,可以设置多个目录。Go 官方要求,GoPath 下面需要包含三个文件夹:
src
pkg
binsrc 存放源文件,pkg 存放源文件编译后的库文件,后缀为 .a;bin 则存放可执行文件。
3、Go 编译链接过程概述
Go 程序并不能直接运行,每条 Go 语句必须转化为一系列的低级机器语言指令,将这些指令打包到一起,并以二进制磁盘文件的形式存储起来,也就是可执行目标文件。
从源文件到可执行目标文件的转化过程:

完成以上各个阶段的就是 Go 编译系统。你肯定知道大名鼎鼎的 GCC(GNU Compile Collection),中文名为 GNU 编译器套装,它支持像 C,C++,Java,Python,Objective-C,Ada,Fortran,Pascal,能够为很多不同的机器生成机器码。
可执行目标文件可以直接在机器上执行。一般而言,先执行一些初始化的工作;找到 main 函数的入口,执行用户写的代码;执行完成后,main 函数退出;再执行一些收尾的工作,整个过程完毕。
在接下来的文章里,我们将探索编译和运行的过程。
Go 源码里的编译器源码位于 src/cmd/compile 路径下,链接器源码位于 src/cmd/link 路径下。
4、Go 编译相关的命令详解
和编译相关的命令主要是:
go build
go install
go rungo build
go build 用来编译指定 packages 里的源码文件以及它们的依赖包,编译的时候会到 $GoPath/src/package 路径下寻找源码文件。go build 还可以直接编译指定的源码文件,并且可以同时指定多个。
通过执行 go help build 命令得到 go build 的使用方法:
usage: go build [-o output] [-i] [build flags] [packages]-o 只能在编译单个包的时候出现,它指定输出的可执行文件的名字。
-i 会安装编译目标所依赖的包,安装是指生成与代码包相对应的 .a 文件,即静态库文件(后面要参与链接),并且放置到当前工作区的 pkg 目录下,且库文件的目录层级和源码层级一致。
至于 build flags 参数,build, clean, get, install, list, run, test 这些命令会共用一套:
| 参数 | 作用 |
|---|---|
| -a | 强制重新编译所有涉及到的包,包括标准库中的代码包,这会重写 /usr/local/go 目录下的 .a |
| 文件 | |
| -n | 打印命令执行过程,不真正执行 |
| -p n | 指定编译过程中命令执行的并行数,n 默认为 CPU 核数 |
| -race | 检测并报告程序中的数据竞争问题 |
| -v | 打印命令执行过程中所涉及到的代码包名称 |
| -x | 打印命令执行过程中所涉及到的命令,并执行 |
| -work | 打印编译过程中的临时文件夹。通常情况下,编译完成后会被删除 |
我们知道,Go 语言的源码文件分为三类:命令源码、库源码、测试源码。
命令源码文件:是 Go 程序的入口,包含
func main()函数,且第一行用package main声明属于 main 包。
库源码文件:主要是各种函数、接口等,例如工具类的函数。
测试源码文件:以
_test.go为后缀的文件,用于测试程序的功能和性能。
注意,go build 会忽略 *_test.go 文件。
go install
go install 用于编译并安装指定的代码包及它们的依赖包。相比 go build,它只是多了一个“安装编译后的结果文件到指定目录”的步骤。
还是使用之前 hello-world 项目的例子,我们先将 pkg 目录删掉,在项目根目录执行:
go install src/main.go
或者
go install util两者都会在根目录下新建一个 pkg 目录,并且生成一个 util.a 文件。
并且,在执行前者的时候,会在 GOBIN 目录下生成名为 main 的可执行文件。
所以,运行 go install 命令,库源码包对应的 .a 文件会被放置到 pkg 目录下,命令源码包生成的可执行文件会被放到 GOBIN 目录。
go install 在 GoPath 有多个目录的时候,会产生一些问题,具体可以去看郝林老师的 Go 命令教程,这里不展开了。
go run
go run 用于编译并运行命令源码文件。
5、Go 程序启动过程是怎样的
结语
至此,你已经拿到了通往 Go 语言大厂面试的“敲门砖”。但技术的深度与广度浩如烟海,拿到 Offer 只是职业生涯的一个新起点。
在成长的路上,信息差与优质圈子往往比单纯的努力更重要。
为了助你持续精进,我为你准备了更多:
- 关注公众号【王中阳】:这里不仅有技术干货,更有行业洞察与职场心法,带你通过更高的视角看技术。
- 添加微信【wangzhongyang1993】(或扫描下方二维码):
- 备注 【Go 面试】:加入专属技术交流群,打破信息孤岛。
- 备注 【咨询】:获取一对一职业规划与简历诊断机会。
期待在更高的山峰与你相见。

